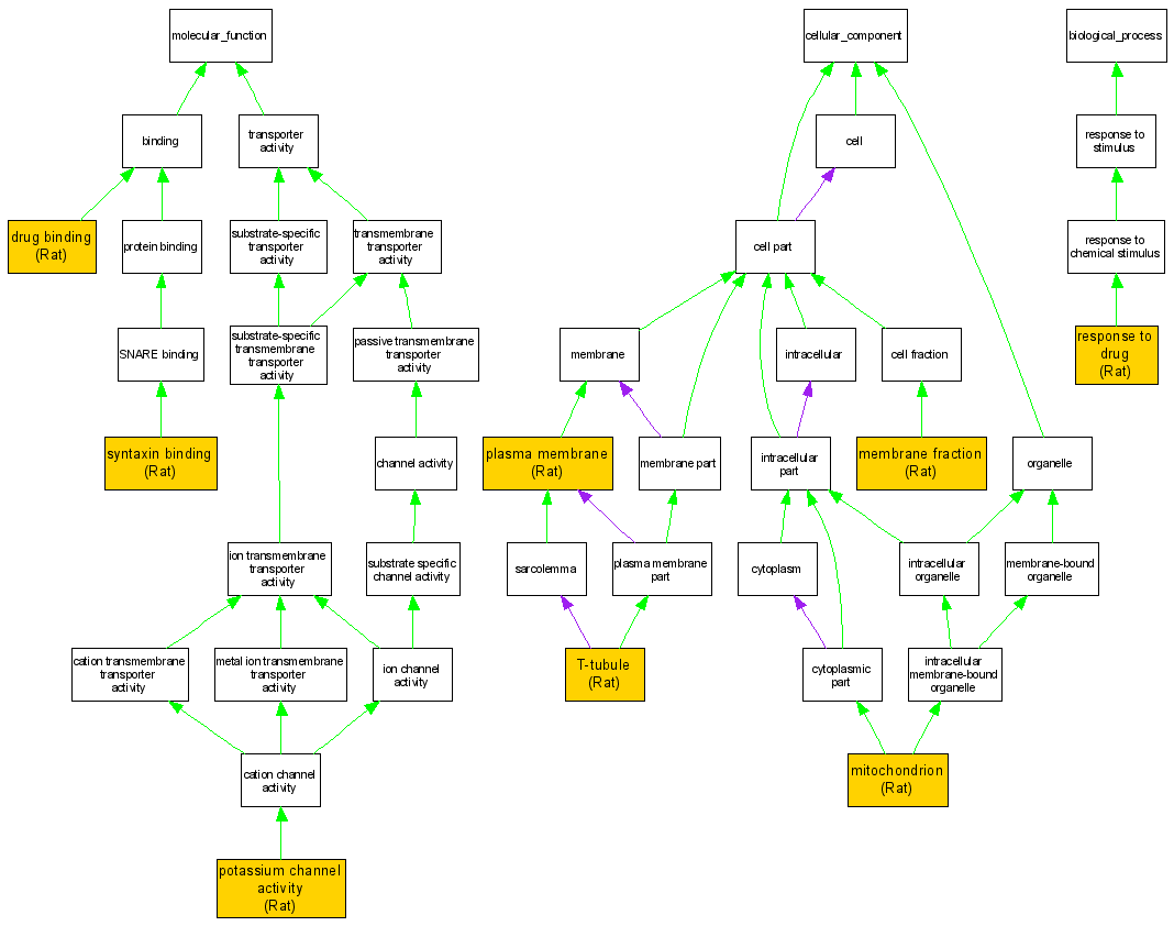
| Category | ID | Term | DB Object | Evidence | Organism | Reference |
| Molecular Function | GO:0008144 | drug binding |
RGD:3787 | IDA | Rat | RGD:1598651|PMID:10347249 |
| Molecular Function | GO:0005267 | potassium channel activity |
RGD:3787 | IMP | Rat | RGD:1598651|PMID:10347249 |
| Molecular Function | GO:0019905 | syntaxin binding |
RGD:3787 | IPI | Rat | RGD:1598641|PMID:15339904 |
| Cellular Component | GO:0005624 | membrane fraction |
RGD:3787 | IDA | Rat | RGD:728123|PMID:11967023 |
| Cellular Component | GO:0005739 | mitochondrion |
RGD:3787 | IDA | Rat | RGD:1598643|PMID:16050978 |
| Cellular Component | GO:0005886 | plasma membrane |
RGD:3787 | IDA | Rat | RGD:1598642|PMID:14672537 |
| Cellular Component | GO:0030315 | T-tubule |
RGD:3787 | IDA | Rat | RGD:1598637|PMID:15647111 |
| Biological Process | GO:0042493 | response to drug |
RGD:3787 | IEP | Rat | RGD:1598644|PMID:15964031 |