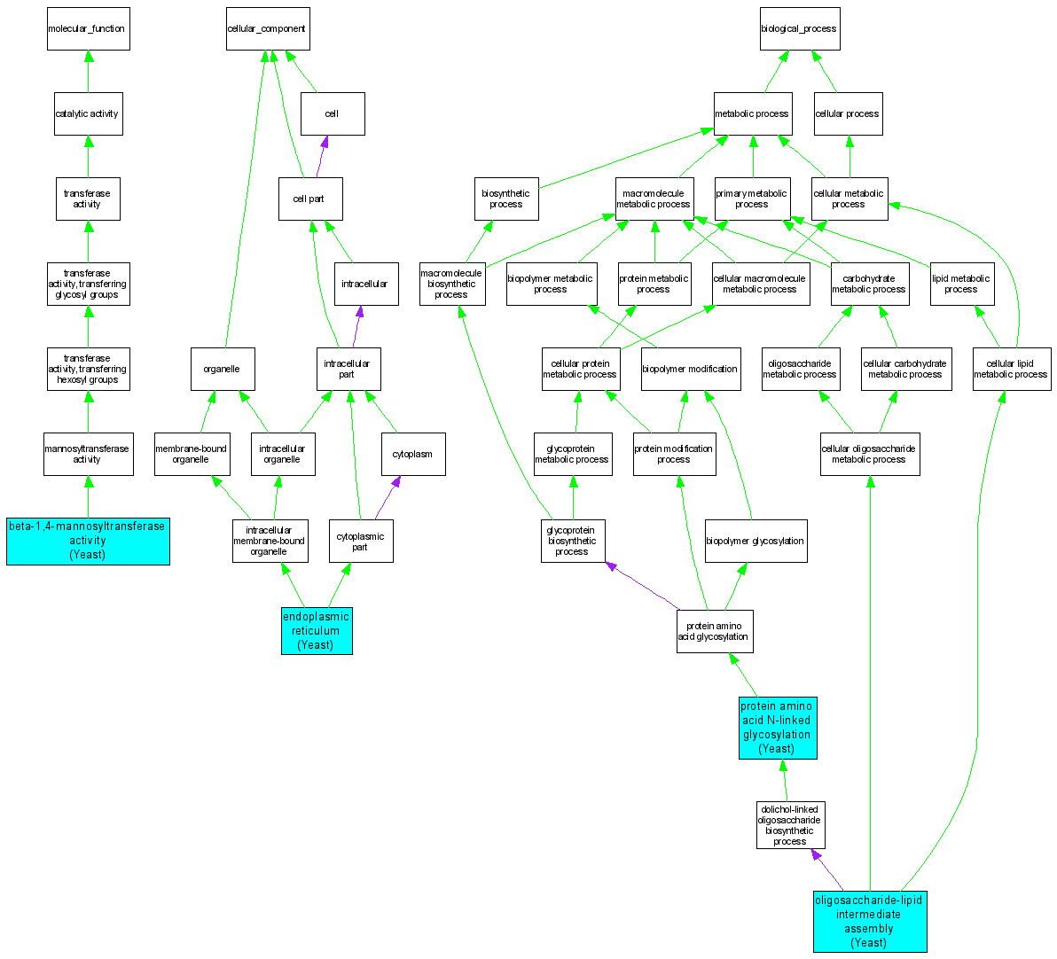
Compare GO annotations related to Congenital disorder of glycosylation, type Ik using OMIM genes and OrthoDisease orthologs

A table of the annotations represented in this image is provided below.
CategoryIDTermDB ObjectEvidenceOrganismReference
Molecular FunctionGO:0019187beta-1,4-mannosyltransferase activity S000000314IDAYeastSGD_REF:S000045623|PMID:6368538
Cellular ComponentGO:0005783endoplasmic reticulum S000000314IPIYeastSGD_REF:S000080875|PMID:15044395
Biological ProcessGO:0006490oligosaccharide-lipid intermediate assembly S000000314IMPYeastSGD_REF:S000044380|PMID:7037780
Biological ProcessGO:0006487protein amino acid N-linked glycosylation S000000314IMPYeastSGD_REF:S000046125|PMID:6369318