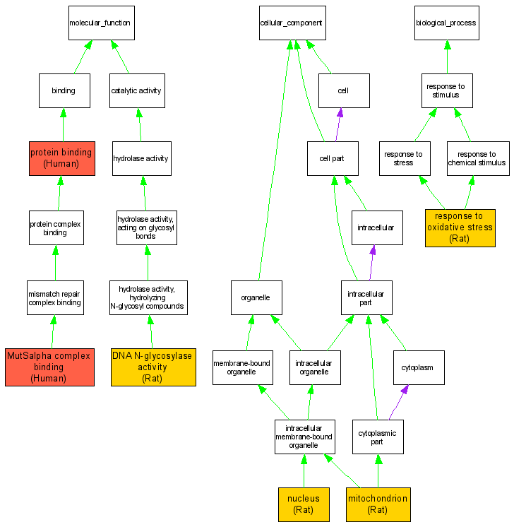
Compare GO annotations related to Adenomas, multiple colorectal using OMIM genes and OrthoDisease orthologs

A table of the annotations represented in this image is provided below.
CategoryIDTermDB ObjectEvidenceOrganismReference
Molecular FunctionGO:0019104DNA N-glycosylase activity RGD:620045IDARatRGD:1600194|PMID:14690527
Molecular FunctionGO:0032407MutSalpha complex binding Q9UIF7IDAHumanPMID:11801590
Molecular FunctionGO:0005515protein binding Q9UIF7IPIHumanPMID:11801590
Cellular ComponentGO:0005739mitochondrion RGD:620045IDARatRGD:1600194|PMID:14690527
Cellular ComponentGO:0005739mitochondrion RGD:620045IDARatRGD:628413|PMID:12472901
Cellular ComponentGO:0005634nucleus RGD:620045IDARatRGD:1600194|PMID:14690527
Biological ProcessGO:0006979response to oxidative stress RGD:620045IDARatRGD:628413|PMID:12472901