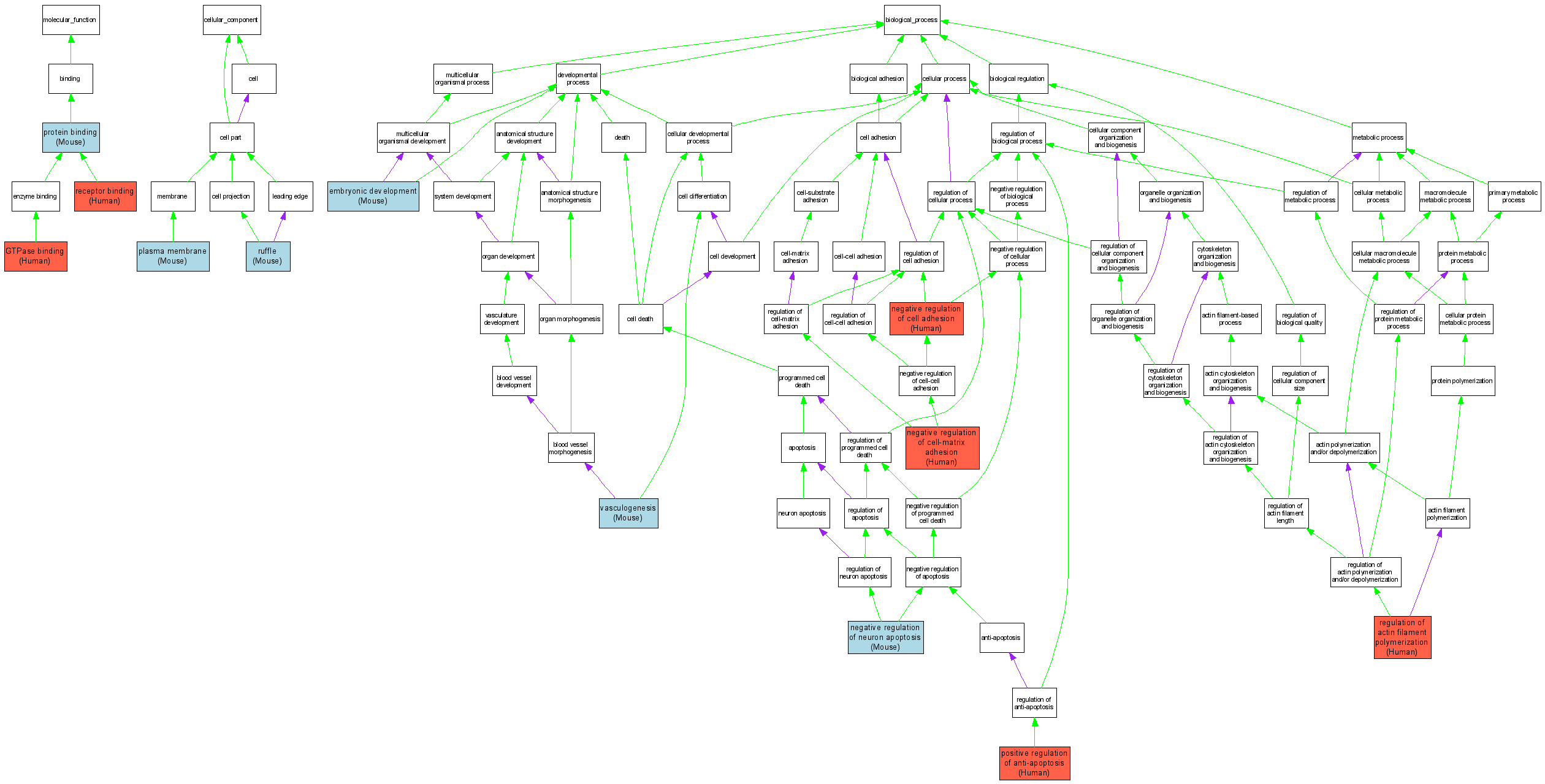
| Category | ID | Term | DB Object | Evidence | Organism | Reference |
| Molecular Function | GO:0051020 | GTPase binding |
P20936 | IPI | Human | PMID:2122974 |
| Molecular Function | GO:0005515 | protein binding |
MGI:97860 | IPI | Mouse | MGI:MGI:1099197|PMID:9697832 |
| Molecular Function | GO:0005515 | protein binding |
MGI:97860 | IPI | Mouse | MGI:MGI:892055|PMID:9008161 |
| Molecular Function | GO:0005102 | receptor binding |
P20936 | IPI | Human | PMID:2176151 |
| Molecular Function | GO:0005102 | receptor binding |
P20936 | IPI | Human | PMID:2157284 |
| Cellular Component | GO:0005886 | plasma membrane |
MGI:97860 | IDA | Mouse | MGI:MGI:3576987|PMID:15860730 |
| Cellular Component | GO:0001726 | ruffle |
MGI:97860 | IDA | Mouse | MGI:MGI:3576987|PMID:15860730 |
| Biological Process | GO:0009790 | embryonic development |
MGI:97860 | IMP | Mouse | MGI:MGI:77341|PMID:7477259 |
| Biological Process | GO:0007162 | negative regulation of cell adhesion |
P20936 | IDA | Human | PMID:8344248 |
| Biological Process | GO:0001953 | negative regulation of cell-matrix adhesion |
P20936 | IDA | Human | PMID:8344248 |
| Biological Process | GO:0043524 | negative regulation of neuron apoptosis |
MGI:97860 | IMP | Mouse | MGI:MGI:77341|PMID:7477259 |
| Biological Process | GO:0045768 | positive regulation of anti-apoptosis |
P20936 | IDA | Human | PMID:15542850 |
| Biological Process | GO:0030833 | regulation of actin filament polymerization |
P20936 | IDA | Human | PMID:8344248 |
| Biological Process | GO:0001570 | vasculogenesis |
MGI:97860 | IMP | Mouse | MGI:MGI:77341|PMID:7477259 |