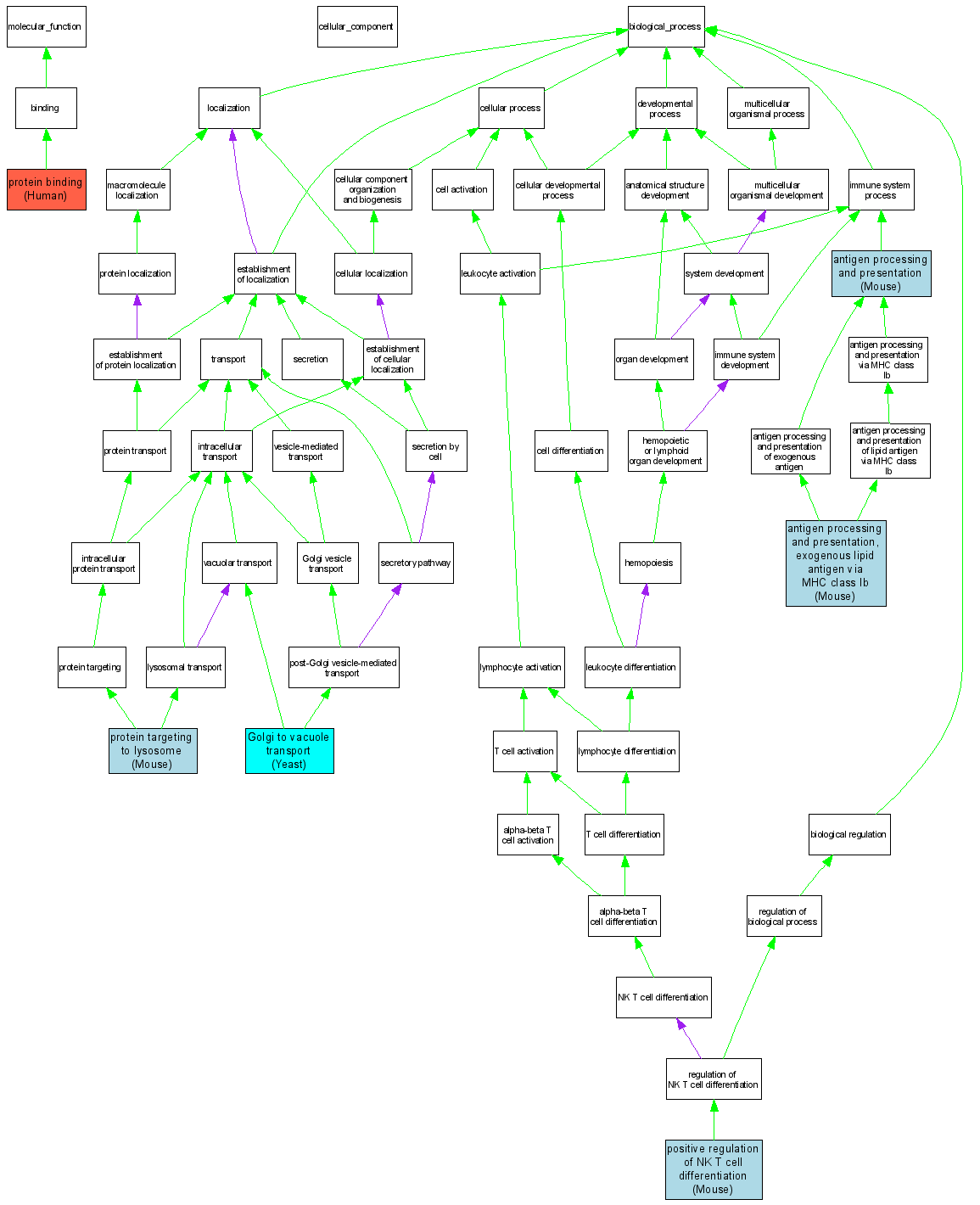
Compare GO annotations related to Hermansky-Pudlak syndrome 2 using OMIM genes and OrthoDisease orthologs

A table of the annotations represented in this image is provided below.
CategoryIDTermDB ObjectEvidenceOrganismReference
Molecular FunctionGO:0005515protein binding O00203IPIHumanPMID:17353931
Biological ProcessGO:0019882antigen processing and presentation MGI:1333879IMPMouseMGI:MGI:2679144|PMID:14557411
Biological ProcessGO:0048007antigen processing and presentation, exogenous lipid antigen via MHC class Ib MGI:1333879IMPMouseMGI:MGI:2679144|PMID:14557411
Biological ProcessGO:0006896Golgi to vacuole transport S000003493IMPYeastSGD_REF:S000054355|PMID:9335339
Biological ProcessGO:0051138positive regulation of NK T cell differentiation MGI:1333879IMPMouseMGI:MGI:2679144|PMID:14557411
Biological ProcessGO:0006622protein targeting to lysosome MGI:1333879IMPMouseMGI:MGI:2679144|PMID:14557411