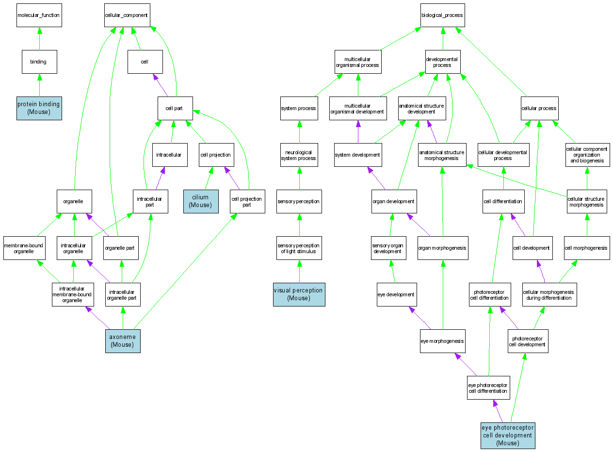
Compare GO annotations related to Cone-rod dystrophy 9 using OMIM genes and OrthoDisease orthologs

A table of the annotations represented in this image is provided below.
CategoryIDTermDB ObjectEvidenceOrganismReference
Molecular FunctionGO:0005515protein binding MGI:1932134IPIMouseMGI:MGI:1933524|PMID:11104772
Cellular ComponentGO:0005930axoneme MGI:1932134IDAMouseMGI:MGI:1933524|PMID:11104772
Cellular ComponentGO:0005929cilium MGI:1932134IDAMouseMGI:MGI:2654998|PMID:12651948
Biological ProcessGO:0042462eye photoreceptor cell development MGI:1932134IMPMouseMGI:MGI:2654998|PMID:12651948
Biological ProcessGO:0007601visual perception MGI:1932134IMPMouseMGI:MGI:2654998|PMID:12651948