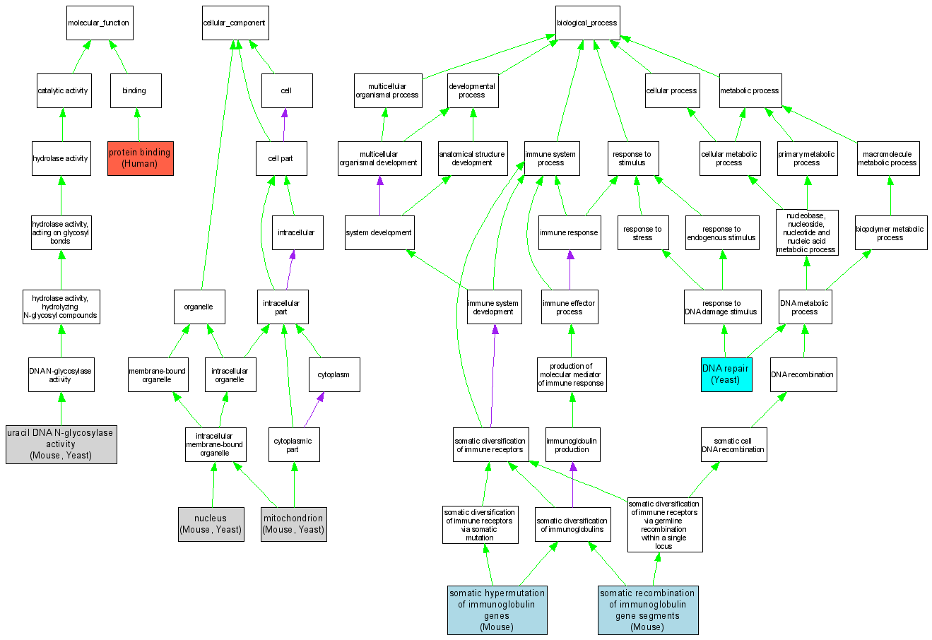
Compare GO annotations related to Immunodeficiency with hyper IgM, type 4 using OMIM genes and OrthoDisease orthologs

A table of the annotations represented in this image is provided below.
CategoryIDTermDB ObjectEvidenceOrganismReference
Molecular FunctionGO:0005515protein binding P13051IPIHumanPMID:7671300
Molecular FunctionGO:0004844uracil DNA N-glycosylase activity MGI:109352IDAMouseMGI:MGI:1859986|PMID:10871356
Molecular FunctionGO:0004844uracil DNA N-glycosylase activity MGI:109352IMPMouseMGI:MGI:3513244|PMID:15494304
Molecular FunctionGO:0004844uracil DNA N-glycosylase activity S000004483IDAYeastSGD_REF:S000048957|PMID:2644266
Cellular ComponentGO:0005739mitochondrion MGI:109352IDAMouseMGI:MGI:1859986|PMID:10871356
Cellular ComponentGO:0005739mitochondrion S000004483IDAYeastSGD_REF:S000069098|PMID:11812822
Cellular ComponentGO:0005634nucleus MGI:109352IDAMouseMGI:MGI:1859986|PMID:10871356
Cellular ComponentGO:0005634nucleus S000004483IDAYeastSGD_REF:S000069098|PMID:11812822
Biological ProcessGO:0006281DNA repair S000004483IMPYeastSGD_REF:S000046772|PMID:1938887
Biological ProcessGO:0016446somatic hypermutation of immunoglobulin genes MGI:109352IGIMouseMGI:MGI:3513244|PMID:15494304
Biological ProcessGO:0016447somatic recombination of immunoglobulin gene segments MGI:109352IMPMouseMGI:MGI:3513244|PMID:15494304
Biological ProcessGO:0016447somatic recombination of immunoglobulin gene segments MGI:109352IGIMouseMGI:MGI:3513244|PMID:15494304