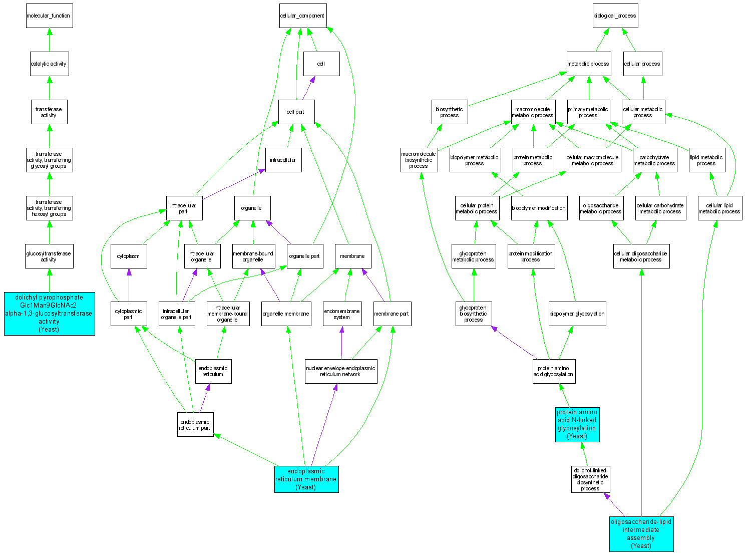
Compare GO annotations related to Congenital disorder of glycosylation, type Ih using OMIM genes and OrthoDisease orthologs

A table of the annotations represented in this image is provided below.
CategoryIDTermDB ObjectEvidenceOrganismReference
Molecular FunctionGO:0042283dolichyl pyrophosphate Glc1Man9GlcNAc2 alpha-1,3-glucosyltransferase activity S000005593IMPYeastSGD_REF:S000055633|PMID:3536907
Cellular ComponentGO:0005789endoplasmic reticulum membrane S000005593IMPYeastSGD_REF:S000040670|PMID:8016100
Biological ProcessGO:0006490oligosaccharide-lipid intermediate assembly S000005593IMPYeastSGD_REF:S000055633|PMID:3536907
Biological ProcessGO:0006487protein amino acid N-linked glycosylation S000005593IGIYeastSGD_REF:S000040670|PMID:8016100