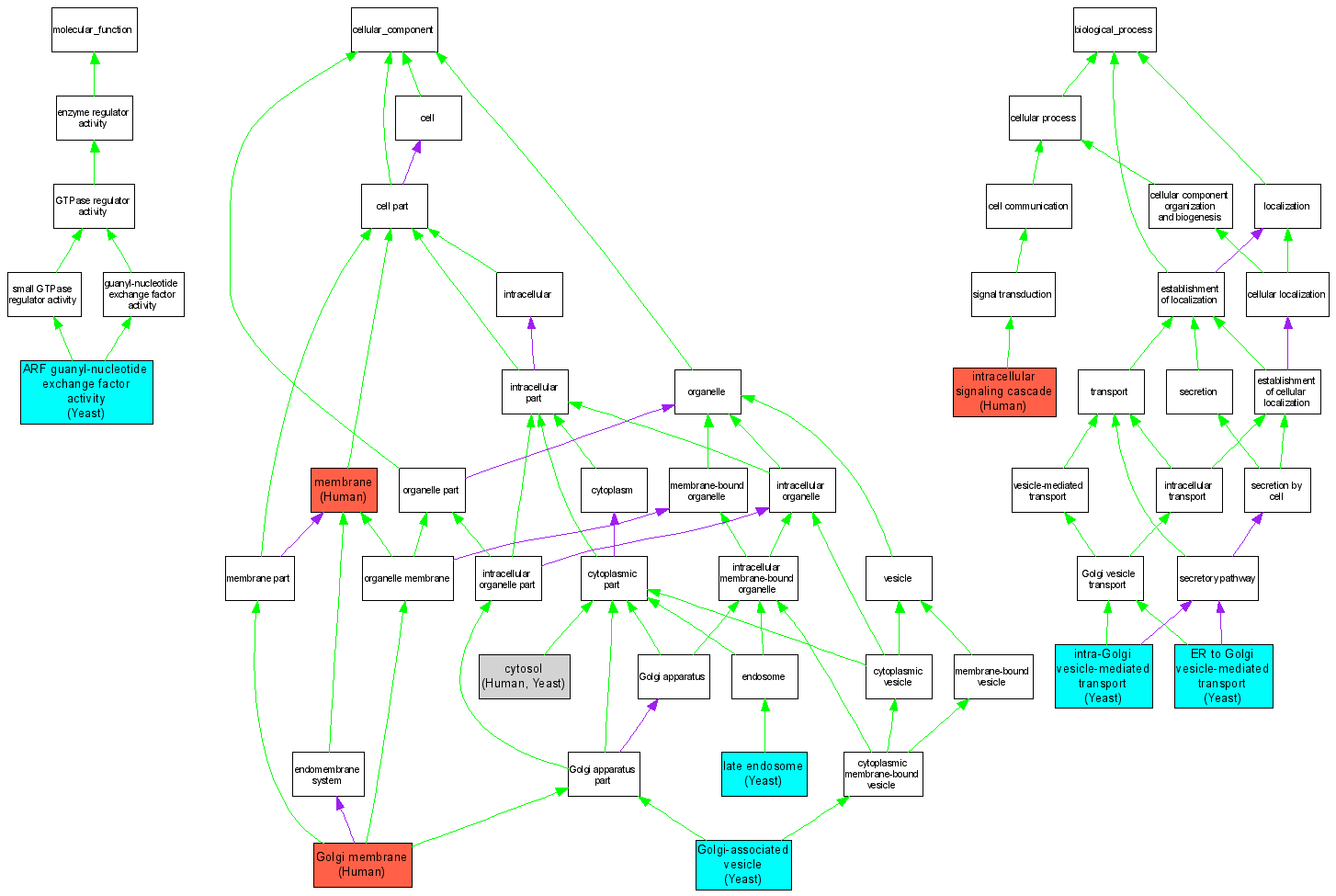
| Category | ID | Term | DB Object | Evidence | Organism | Reference |
| Molecular Function | GO:0005086 | ARF guanyl-nucleotide exchange factor activity |
S000002577 | IDA | Yeast | SGD_REF:S000039833|PMID:10430582 |
| Molecular Function | GO:0005086 | ARF guanyl-nucleotide exchange factor activity |
S000002577 | IDA | Yeast | SGD_REF:S000039382|PMID:9539714 |
| Cellular Component | GO:0005829 | cytosol |
Q9Y6D5 | IDA | Human | PMID:12571360 |
| Cellular Component | GO:0005829 | cytosol |
S000002577 | IDA | Yeast | SGD_REF:S000055279|PMID:1986005 |
| Cellular Component | GO:0000139 | Golgi membrane |
Q9Y6D5 | IDA | Human | PMID:12571360 |
| Cellular Component | GO:0005798 | Golgi-associated vesicle |
S000002577 | IDA | Yeast | SGD_REF:S000050306|PMID:1729652 |
| Cellular Component | GO:0005770 | late endosome |
S000002577 | IDA | Yeast | SGD_REF:S000069841|PMID:12006663 |
| Cellular Component | GO:0016020 | membrane |
Q9Y6D5 | IDA | Human | PMID:12571360 |
| Biological Process | GO:0006888 | ER to Golgi vesicle-mediated transport |
S000002577 | IMP | Yeast | SGD_REF:S000053572|PMID:9473503 |
| Biological Process | GO:0006891 | intra-Golgi vesicle-mediated transport |
S000002577 | IMP | Yeast | SGD_REF:S000041083|PMID:3042778 |
| Biological Process | GO:0007242 | intracellular signaling cascade |
Q9Y6D5 | IDA | Human | PMID:12571360 |