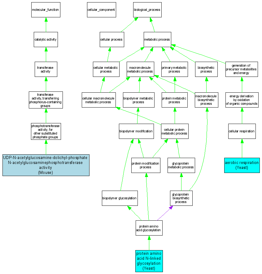
Compare GO annotations related to Congenital disorder of glycosylation, type Ij using OMIM genes and OrthoDisease orthologs

A table of the annotations represented in this image is provided below.
CategoryIDTermDB ObjectEvidenceOrganismReference
Molecular FunctionGO:0003975UDP-N-acetylglucosamine-dolichyl-phosphate N-acetylglucosaminephosphotransferase activity MGI:1196396IDAMouseMGI:MGI:50254|PMID:1323278
Biological ProcessGO:0009060aerobic respiration S000000447IMPYeastSGD_REF:S000081264|PMID:15794922
Biological ProcessGO:0006487protein amino acid N-linked glycosylation S000000447IMPYeastSGD_REF:S000081264|PMID:15794922