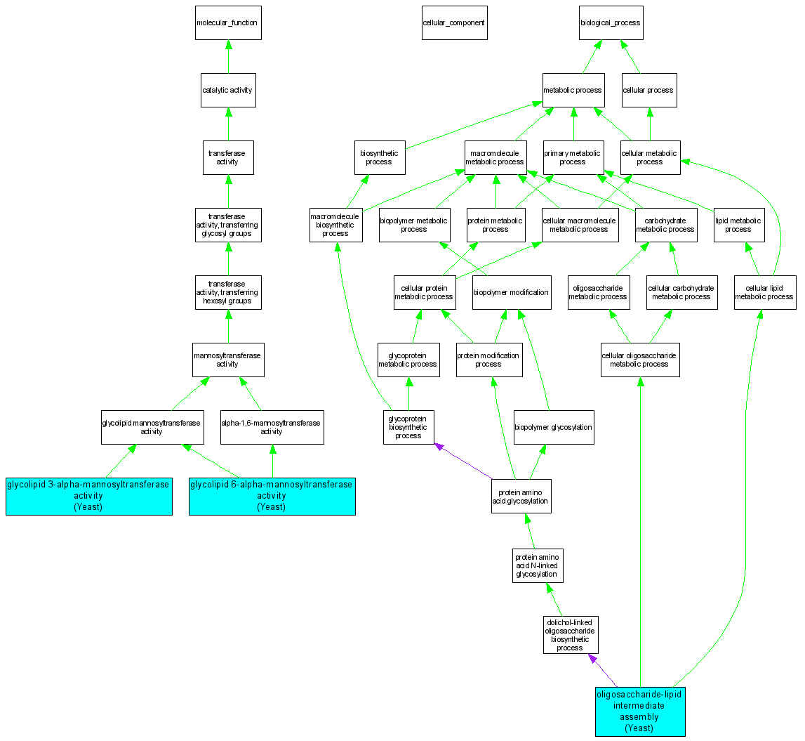
Compare GO annotations related to Congenital disorder of glycosylation, type Ii using OMIM genes and OrthoDisease orthologs

A table of the annotations represented in this image is provided below.
CategoryIDTermDB ObjectEvidenceOrganismReference
Molecular FunctionGO:0004378glycolipid 3-alpha-mannosyltransferase activity S000003033IDAYeastSGD_REF:S000117548|PMID:16878994
Molecular FunctionGO:0033164glycolipid 6-alpha-mannosyltransferase activity S000003033IDAYeastSGD_REF:S000117548|PMID:16878994
Biological ProcessGO:0006490oligosaccharide-lipid intermediate assembly S000003033IDAYeastSGD_REF:S000117548|PMID:16878994