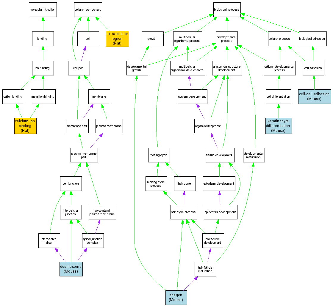
Compare GO annotations related to Hypotrichosis, localized, autosomal recessive using OMIM genes and OrthoDisease orthologs

A table of the annotations represented in this image is provided below.
CategoryIDTermDB ObjectEvidenceOrganismReference
Molecular FunctionGO:0005509calcium ion binding RGD:735015IMPRatRGD:1302434|PMID:15081105
Cellular ComponentGO:0030057desmosome MGI:2661061IMPMouseMGI:MGI:2657041|PMID:12705872
Cellular ComponentGO:0005576extracellular region RGD:735015IMPRatRGD:1302434|PMID:15081105
Biological ProcessGO:0042640anagen MGI:2661061IMPMouseMGI:MGI:2657041|PMID:12705872
Biological ProcessGO:0016337cell-cell adhesion MGI:2661061IMPMouseMGI:MGI:2657041|PMID:12705872
Biological ProcessGO:0030216keratinocyte differentiation MGI:2661061IMPMouseMGI:MGI:2657041|PMID:12705872