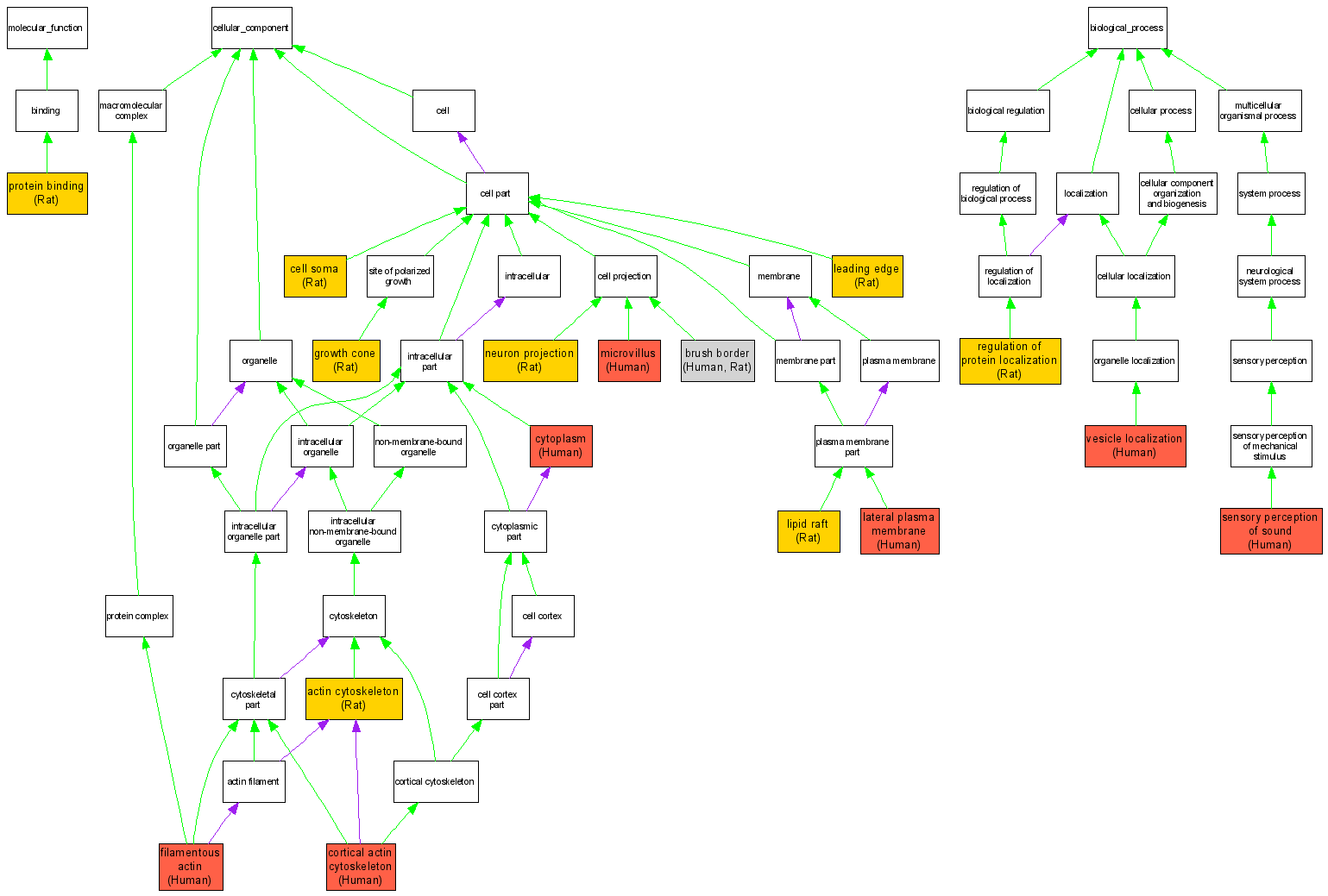
| Category | ID | Term | DB Object | Evidence | Organism | Reference |
| Molecular Function | GO:0005515 | protein binding |
RGD:3135 | IPI | Rat | RGD:1581729|PMID:15138292 |
| Cellular Component | GO:0015629 | actin cytoskeleton |
RGD:3135 | IDA | Rat | RGD:1581725|PMID:8635202 |
| Cellular Component | GO:0005903 | brush border |
Q9UBC5 | IDA | Human | PMID:9858156 |
| Cellular Component | GO:0005903 | brush border |
RGD:3135 | IDA | Rat | RGD:1581729|PMID:15138292 |
| Cellular Component | GO:0043025 | cell soma |
RGD:3135 | IDA | Rat | RGD:1581725|PMID:8635202 |
| Cellular Component | GO:0030864 | cortical actin cytoskeleton |
Q9UBC5 | IDA | Human | PMID:8692943 |
| Cellular Component | GO:0005737 | cytoplasm |
Q9UBC5 | IDA | Human | PMID:9858156 |
| Cellular Component | GO:0031941 | filamentous actin |
Q9UBC5 | IDA | Human | PMID:9858156 |
| Cellular Component | GO:0030426 | growth cone |
RGD:3135 | IDA | Rat | RGD:1581725|PMID:8635202 |
| Cellular Component | GO:0016328 | lateral plasma membrane |
Q9UBC5 | IDA | Human | PMID:9858156 |
| Cellular Component | GO:0031252 | leading edge |
RGD:3135 | IDA | Rat | RGD:1581725|PMID:8635202 |
| Cellular Component | GO:0045121 | lipid raft |
RGD:3135 | IDA | Rat | RGD:1581729|PMID:15138292 |
| Cellular Component | GO:0005902 | microvillus |
Q9UBC5 | IDA | Human | PMID:9858156 |
| Cellular Component | GO:0043005 | neuron projection |
RGD:3135 | IDA | Rat | RGD:1581725|PMID:8635202 |
| Biological Process | GO:0032880 | regulation of protein localization |
RGD:3135 | IMP | Rat | RGD:1581729|PMID:15138292 |
| Biological Process | GO:0007605 | sensory perception of sound |
Q9UBC5 | IMP | Human | PMID:12736868 |
| Biological Process | GO:0051648 | vesicle localization |
Q9UBC5 | IMP | Human | PMID:8692943 |