| Category | ID | Term | DB Object | Evidence | Organism | Reference |
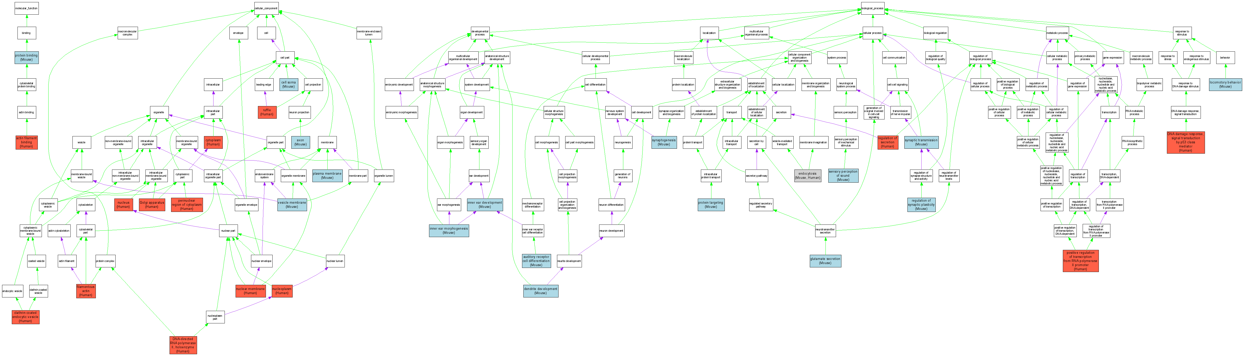
| Molecular Function | GO:0051015 | actin filament binding |
Q9UM54 | IDA | Human | PMID:9852149 |
| Molecular Function | GO:0005515 | protein binding |
MGI:104785 | IPI | Mouse | MGI:MGI:3656369|PMID:16467373 |
| Molecular Function | GO:0005515 | protein binding |
MGI:104785 | IPI | Mouse | MGI:MGI:3610864|PMID:15975910 |
| Molecular Function | GO:0005515 | protein binding |
MGI:104785 | IPI | Mouse | MGI:MGI:3654775|PMID:16819522 |
| Cellular Component | GO:0030424 | axon |
MGI:104785 | IDA | Mouse | MGI:MGI:3654775|PMID:16819522 |
| Cellular Component | GO:0043025 | cell soma |
MGI:104785 | IDA | Mouse | MGI:MGI:3654775|PMID:16819522 |
| Cellular Component | GO:0045334 | clathrin-coated endocytic vesicle |
Q9UM54 | IDA | Human | PMID:11447109 |
| Cellular Component | GO:0005737 | cytoplasm |
Q9UM54 | IDA | Human | PMID:16507995 |
| Cellular Component | GO:0005737 | cytoplasm |
Q9UM54 | IDA | Human | PMID:9852149 |
| Cellular Component | GO:0005737 | cytoplasm |
Q9UM54 | IDA | Human | PMID:16949370 |
| Cellular Component | GO:0016591 | DNA-directed RNA polymerase II, holoenzyme |
Q9UM54 | IDA | Human | PMID:16949370 |
| Cellular Component | GO:0031941 | filamentous actin |
Q9UM54 | IDA | Human | PMID:9852149 |
| Cellular Component | GO:0005794 | Golgi apparatus |
Q9UM54 | IDA | Human | PMID:16507995 |
| Cellular Component | GO:0031965 | nuclear membrane |
Q9UM54 | IDA | Human | PMID:16507995 |
| Cellular Component | GO:0005654 | nucleoplasm |
Q9UM54 | IDA | Human | PMID:16948370 |
| Cellular Component | GO:0005634 | nucleus |
Q9UM54 | IDA | Human | PMID:16507995 |
| Cellular Component | GO:0048471 | perinuclear region of cytoplasm |
Q9UM54 | IDA | Human | PMID:9852149 |
| Cellular Component | GO:0005886 | plasma membrane |
MGI:104785 | IPI | Mouse | MGI:MGI:3610864|PMID:15975910 |
| Cellular Component | GO:0001726 | ruffle |
Q9UM54 | IDA | Human | PMID:16507995 |
| Cellular Component | GO:0001726 | ruffle |
Q9UM54 | IDA | Human | PMID:9852149 |
| Cellular Component | GO:0012506 | vesicle membrane |
MGI:104785 | IPI | Mouse | MGI:MGI:3610864|PMID:15975910 |
| Biological Process | GO:0042491 | auditory receptor cell differentiation |
MGI:104785 | IMP | Mouse | MGI:MGI:53523|PMID:5980120 |
| Biological Process | GO:0042491 | auditory receptor cell differentiation |
MGI:104785 | IMP | Mouse | MGI:MGI:77423|PMID:7493015 |
| Biological Process | GO:0042491 | auditory receptor cell differentiation |
MGI:104785 | IMP | Mouse | MGI:MGI:1346380|PMID:10525338 |
| Biological Process | GO:0016358 | dendrite development |
MGI:104785 | IMP | Mouse | MGI:MGI:3527915|PMID:15657400 |
| Biological Process | GO:0030330 | DNA damage response, signal transduction by p53 class mediator |
Q9UM54 | IDA | Human | PMID:16507995 |
| Biological Process | GO:0006897 | endocytosis |
MGI:104785 | IMP | Mouse | MGI:MGI:3527915|PMID:15657400 |
| Biological Process | GO:0006897 | endocytosis |
Q9UM54 | IMP | Human | PMID:15247260 |
| Biological Process | GO:0014047 | glutamate secretion |
MGI:104785 | IMP | Mouse | MGI:MGI:3654775|PMID:16819522 |
| Biological Process | GO:0048839 | inner ear development |
MGI:104785 | IMP | Mouse | MGI:MGI:53523|PMID:5980120 |
| Biological Process | GO:0048839 | inner ear development |
MGI:104785 | IMP | Mouse | MGI:MGI:77423|PMID:7493015 |
| Biological Process | GO:0048839 | inner ear development |
MGI:104785 | IMP | Mouse | MGI:MGI:1346380|PMID:10525338 |
| Biological Process | GO:0042472 | inner ear morphogenesis |
MGI:104785 | IMP | Mouse | MGI:MGI:77423|PMID:7493015 |
| Biological Process | GO:0007626 | locomotory behavior |
MGI:104785 | IMP | Mouse | MGI:MGI:3664354|PMID:16962269 |
| Biological Process | GO:0045944 | positive regulation of transcription from RNA polymerase II promoter |
Q9UM54 | IMP | Human | PMID:16949370 |
| Biological Process | GO:0006605 | protein targeting |
MGI:104785 | IPI | Mouse | MGI:MGI:3610864|PMID:15975910 |
| Biological Process | GO:0051046 | regulation of secretion |
Q9UM54 | IMP | Human | PMID:15837803 |
| Biological Process | GO:0048167 | regulation of synaptic plasticity |
MGI:104785 | IMP | Mouse | MGI:MGI:3654775|PMID:16819522 |
| Biological Process | GO:0007605 | sensory perception of sound |
MGI:104785 | IMP | Mouse | MGI:MGI:3527915|PMID:15657400 |
| Biological Process | GO:0007605 | sensory perception of sound |
MGI:104785 | IMP | Mouse | MGI:MGI:53523|PMID:5980120 |
| Biological Process | GO:0007605 | sensory perception of sound |
MGI:104785 | IMP | Mouse | MGI:MGI:77423|PMID:7493015 |
| Biological Process | GO:0007605 | sensory perception of sound |
MGI:104785 | IMP | Mouse | MGI:MGI:1346380|PMID:10525338 |
| Biological Process | GO:0007605 | sensory perception of sound |
MGI:104785 | IMP | Mouse | MGI:MGI:3703302|PMID:17329413 |
| Biological Process | GO:0007268 | synaptic transmission |
MGI:104785 | IMP | Mouse | MGI:MGI:3654775|PMID:16819522 |
| Biological Process | GO:0007416 | synaptogenesis |
MGI:104785 | IMP | Mouse | MGI:MGI:3527915|PMID:15657400 |