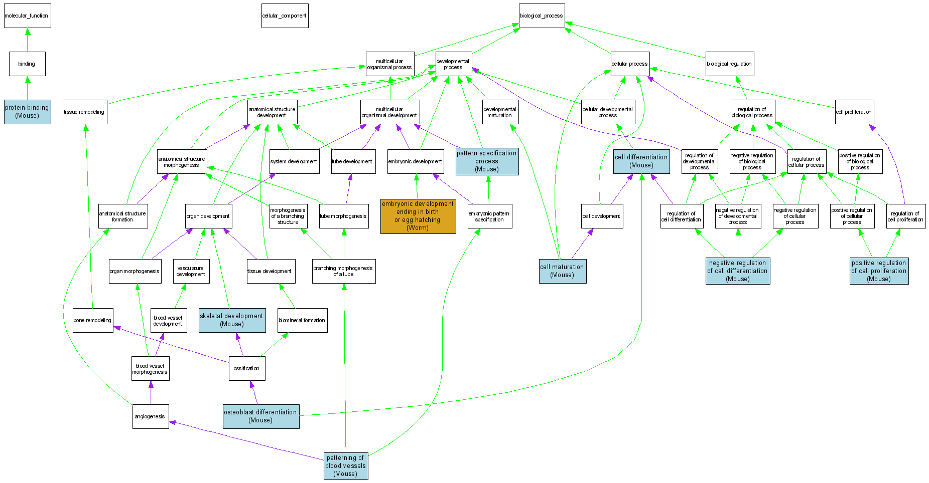
| Category | ID | Term | DB Object | Evidence | Organism | Reference |
| Molecular Function | GO:0005515 | protein binding |
MGI:96533 | IPI | Mouse | MGI:MGI:1333378|PMID:10050855 |
| Biological Process | GO:0030154 | cell differentiation |
MGI:96533 | IDA | Mouse | MGI:MGI:3583389|PMID:15951842 |
| Biological Process | GO:0048469 | cell maturation |
MGI:96533 | IMP | Mouse | MGI:MGI:3511731|PMID:15576404 |
| Biological Process | GO:0009792 | embryonic development ending in birth or egg hatching |
WBGene00006950 | IMP | Worm | WB:WBPaper00004651|PMID:11231151 |
| Biological Process | GO:0045596 | negative regulation of cell differentiation |
MGI:96533 | IMP | Mouse | MGI:MGI:3608261|PMID:16284117 |
| Biological Process | GO:0001649 | osteoblast differentiation |
MGI:96533 | IMP | Mouse | MGI:MGI:3036410|PMID:14973297 |
| Biological Process | GO:0007389 | pattern specification process |
MGI:96533 | IMP | Mouse | MGI:MGI:1277795|PMID:9671585 |
| Biological Process | GO:0001569 | patterning of blood vessels |
MGI:96533 | IMP | Mouse | MGI:MGI:3574706|PMID:15689378 |
| Biological Process | GO:0008284 | positive regulation of cell proliferation |
MGI:96533 | IMP | Mouse | MGI:MGI:3608261|PMID:16284117 |
| Biological Process | GO:0001501 | skeletal development |
MGI:96533 | IMP | Mouse | MGI:MGI:3608181|PMID:16278811 |