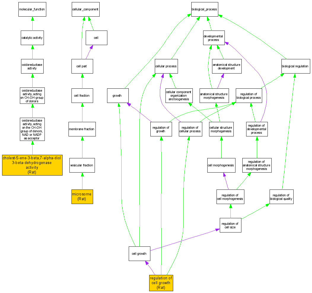
Compare GO annotations related to Cholestasis, progressive familial intrahepatic 4 using OMIM genes and OrthoDisease orthologs

A table of the annotations represented in this image is provided below.
CategoryIDTermDB ObjectEvidenceOrganismReference
Molecular FunctionGO:0047016cholest-5-ene-3-beta,7-alpha-diol 3-beta-dehydrogenase activity RGD:628727IDARatRGD:1599972|PMID:16081591
Cellular ComponentGO:0005792microsome RGD:628727IDARatRGD:1599972|PMID:16081591
Biological ProcessGO:0001558regulation of cell growth RGD:628727IDARatRGD:632348|PMID:9199244