Compare GO annotations related to Anderson disease using OMIM genes and OrthoDisease orthologs

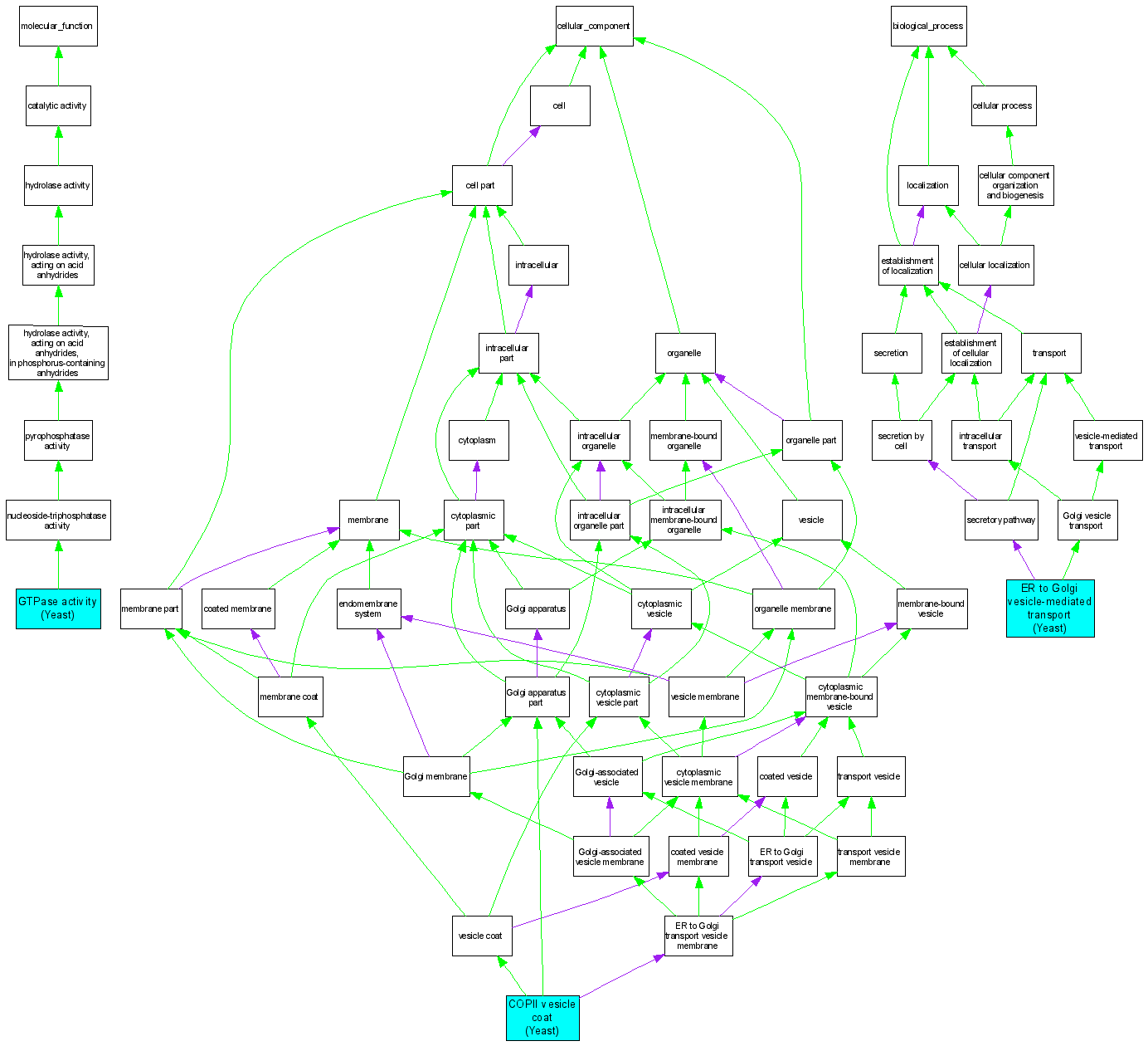
A table of the annotations represented in this image is provided below.
CategoryIDTermDB ObjectEvidenceOrganismReference
Molecular FunctionGO:0003924GTPase activity S000006139IDAYeastSGD_REF:S000051669|PMID:9756629
Molecular FunctionGO:0003924GTPase activity S000006139IDAYeastSGD_REF:S000051699|PMID:8419365
Cellular ComponentGO:0030127COPII vesicle coat S000006139IDAYeastSGD_REF:S000065058|PMID:8004676
Biological ProcessGO:0006888ER to Golgi vesicle-mediated transport S000006139IMPYeastSGD_REF:S000047573|PMID:2512296
Biological ProcessGO:0006888ER to Golgi vesicle-mediated transport S000006139IDAYeastSGD_REF:S000051699|PMID:8419365
Biological ProcessGO:0006888ER to Golgi vesicle-mediated transport S000006139IDAYeastSGD_REF:S000053173|PMID:1907974