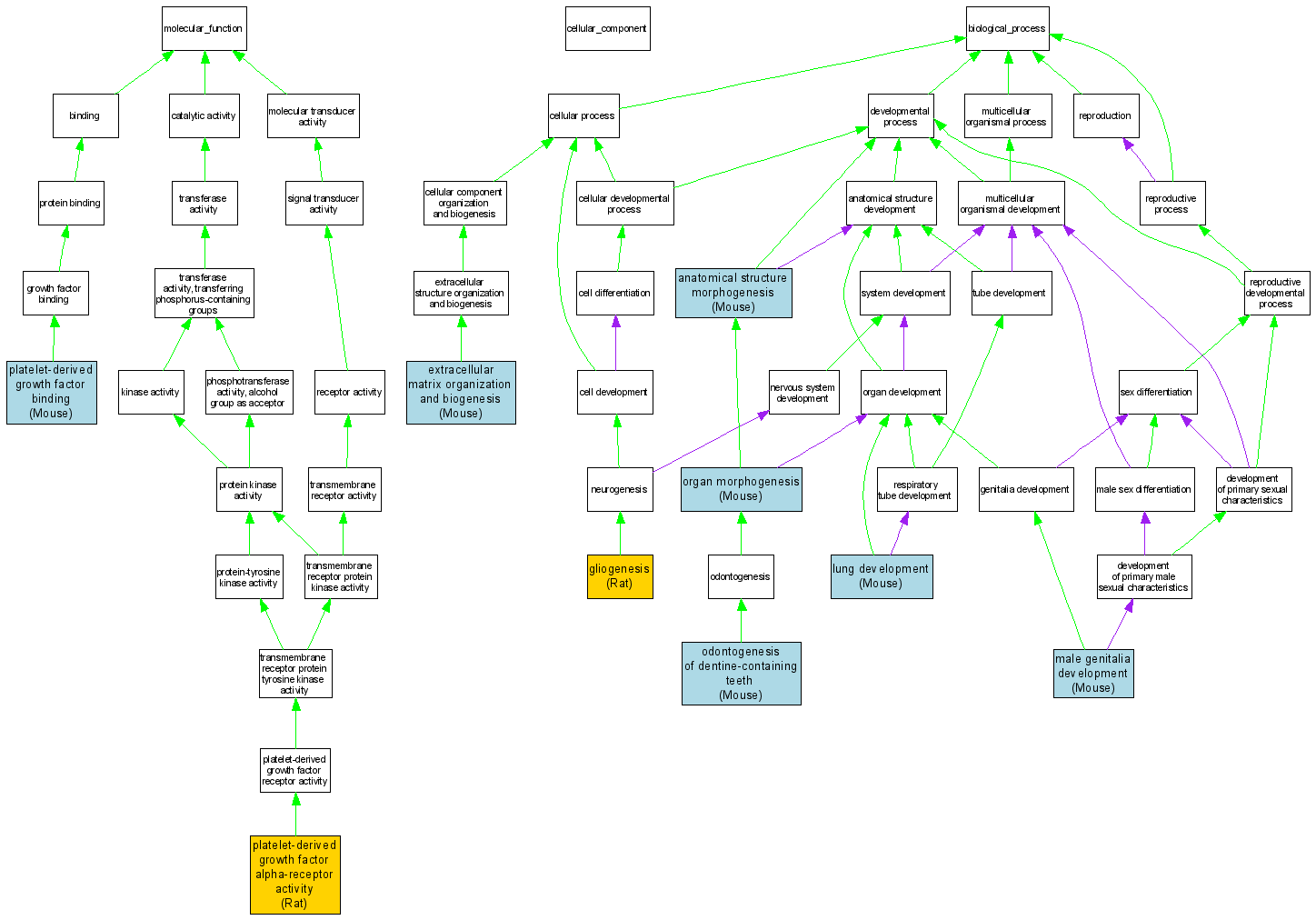
Compare GO annotations related to Hypereosinophilic syndrome, idiopathic, resistant to imatinib using OMIM genes and OrthoDisease orthologs

A table of the annotations represented in this image is provided below.
CategoryIDTermDB ObjectEvidenceOrganismReference
Molecular FunctionGO:0005018platelet-derived growth factor alpha-receptor activity RGD:3284IDARatRGD:729439|PMID:2157969
Molecular FunctionGO:0048407platelet-derived growth factor binding MGI:97530IDAMouseMGI:MGI:3056973|PMID:15372073
Biological ProcessGO:0009653anatomical structure morphogenesis MGI:97530IMPMouseMGI:MGI:3525374|PMID:15543606
Biological ProcessGO:0030198extracellular matrix organization and biogenesis MGI:97530IMPMouseMGI:MGI:3525374|PMID:15543606
Biological ProcessGO:0042063gliogenesis RGD:3284IEPRatRGD:729439|PMID:2157969
Biological ProcessGO:0030324lung development MGI:97530IMPMouseMGI:MGI:3622881|PMID:11803579
Biological ProcessGO:0030539male genitalia development MGI:97530IMPMouseMGI:MGI:2653677|PMID:12651897
Biological ProcessGO:0042475odontogenesis of dentine-containing teeth MGI:97530IMPMouseMGI:MGI:3525374|PMID:15543606
Biological ProcessGO:0009887organ morphogenesis MGI:97530IMPMouseMGI:MGI:1858279|PMID:10806482