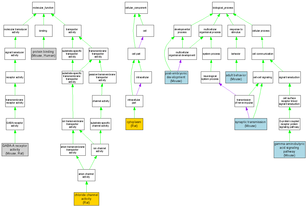
| Category | ID | Term | DB Object | Evidence | Organism | Reference |
| Molecular Function | GO:0005254 | chloride channel activity |
RGD:61966 | IDA | Rat | RGD:61596|PMID:2561970 |
| Molecular Function | GO:0004890 | GABA-A receptor activity |
MGI:95623 | IDA | Mouse | MGI:MGI:2450227|PMID:12574411 |
| Molecular Function | GO:0004890 | GABA-A receptor activity |
RGD:61966 | IDA | Rat | RGD:61596|PMID:2561970 |
| Molecular Function | GO:0005515 | protein binding |
MGI:95623 | IPI | Mouse | MGI:MGI:2450227|PMID:12574411 |
| Molecular Function | GO:0005515 | protein binding |
P18507 | IPI | Human | PMID:9892355 |
| Cellular Component | GO:0005737 | cytoplasm |
RGD:61966 | IEP | Rat | RGD:625528|PMID:11161482 |
| Biological Process | GO:0030534 | adult behavior |
MGI:95623 | IMP | Mouse | MGI:MGI:3578691|PMID:15850489 |
| Biological Process | GO:0007214 | gamma-aminobutyric acid signaling pathway |
MGI:95623 | IDA | Mouse | MGI:MGI:2450227|PMID:12574411 |
| Biological Process | GO:0009791 | post-embryonic development |
MGI:95623 | IMP | Mouse | MGI:MGI:3578691|PMID:15850489 |
| Biological Process | GO:0007268 | synaptic transmission |
MGI:95623 | IDA | Mouse | MGI:MGI:2450227|PMID:12574411 |