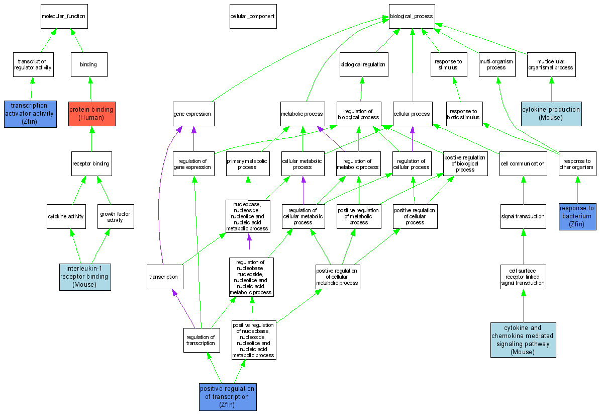
| Category | ID | Term | DB Object | Evidence | Organism | Reference |
| Molecular Function | GO:0005149 | interleukin-1 receptor binding |
MGI:2182474 | IPI | Mouse | MGI:MGI:3056874|PMID:15292196 |
| Molecular Function | GO:0005515 | protein binding |
Q9NWZ3 | IPI | Human | PMID:12860405 |
| Molecular Function | GO:0005515 | protein binding |
Q9NWZ3 | IPI | Human | PMID:16286016 |
| Molecular Function | GO:0016563 | transcription activator activity |
ZDB-GENE-040426-738 | IDA | Zfin | ZFIN:ZDB-PUB-050419-3|PMID:15829296 |
| Biological Process | GO:0019221 | cytokine and chemokine mediated signaling pathway |
MGI:2182474 | IDA | Mouse | MGI:MGI:3056874|PMID:15292196 |
| Biological Process | GO:0001816 | cytokine production |
MGI:2182474 | IDA | Mouse | MGI:MGI:3056874|PMID:15292196 |
| Biological Process | GO:0045941 | positive regulation of transcription |
ZDB-GENE-040426-738 | IDA | Zfin | ZFIN:ZDB-PUB-050419-3|PMID:15829296 |
| Biological Process | GO:0009617 | response to bacterium |
ZDB-GENE-040426-738 | IDA | Zfin | ZFIN:ZDB-PUB-050419-3|PMID:15829296 |