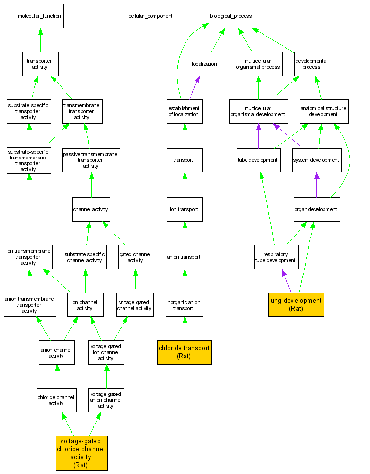
Compare GO annotations related to Epilepsy, juvenile absence using OMIM genes and OrthoDisease orthologs

A table of the annotations represented in this image is provided below.
CategoryIDTermDB ObjectEvidenceOrganismReference
Molecular FunctionGO:0005247voltage-gated chloride channel activity RGD:2361IDARatRGD:69809|PMID:1311421
Biological ProcessGO:0006821chloride transport RGD:2361IDARatRGD:69809|PMID:1311421
Biological ProcessGO:0030324lung development RGD:2361IMPRatRGD:1358647|PMID:14711803