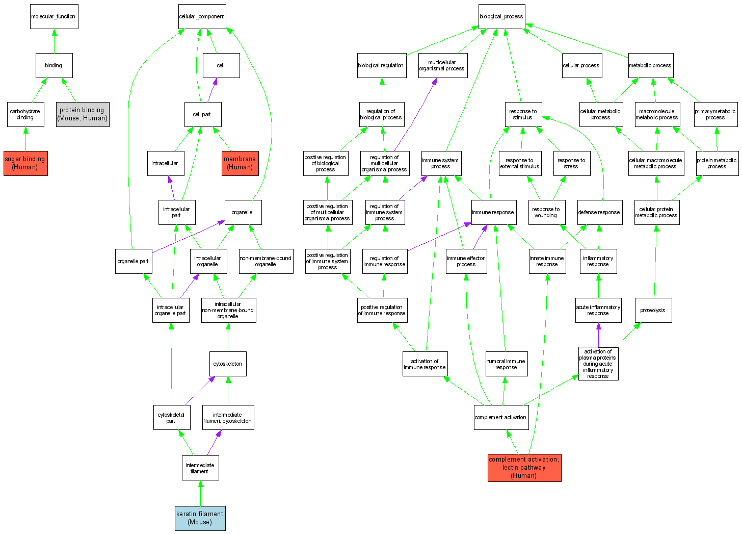
Compare GO annotations related to Ichthyosis, cyclic, with epidermolytic hyperkeratosis using OMIM genes and OrthoDisease orthologs

A table of the annotations represented in this image is provided below.
CategoryIDTermDB ObjectEvidenceOrganismReference
Molecular FunctionGO:0005515protein binding MGI:96685IPIMouseMGI:MGI:3688344|PMID:15102471
Molecular FunctionGO:0005515protein binding P04264IMPHumanPMID:11290596
Molecular FunctionGO:0005515protein binding P04264IPIHumanPMID:11290596
Molecular FunctionGO:0005515protein binding P13645IPIHumanPMID:17373842
Molecular FunctionGO:0005529sugar binding P04264IPIHumanPMID:11549596
Cellular ComponentGO:0045095keratin filament MGI:96685IDAMouseMGI:MGI:3027295|PMID:14673151
Cellular ComponentGO:0016020membrane P04264IDAHumanPMID:11290596
Biological ProcessGO:0001867complement activation, lectin pathway P04264IPIHumanPMID:11549596