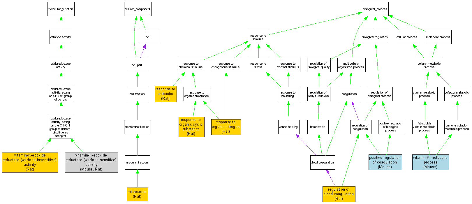
| Category | ID | Term | DB Object | Evidence | Organism | Reference |
| Molecular Function | GO:0047058 | vitamin-K-epoxide reductase (warfarin-insensitive) activity |
RGD:1303107 | IDA | Rat | RGD:1600459|PMID:11341364 |
| Molecular Function | GO:0047057 | vitamin-K-epoxide reductase (warfarin-sensitive) activity |
MGI:106442 | IDA | Mouse | MGI:MGI:3604816|PMID:15879509 |
| Molecular Function | GO:0047057 | vitamin-K-epoxide reductase (warfarin-sensitive) activity |
RGD:1303107 | IDA | Rat | RGD:1600457|PMID:15640149 |
| Cellular Component | GO:0005792 | microsome |
RGD:1303107 | IDA | Rat | RGD:1600458|PMID:15075329 |
| Biological Process | GO:0050820 | positive regulation of coagulation |
MGI:106442 | IMP | Mouse | MGI:MGI:3604816|PMID:15879509 |
| Biological Process | GO:0030193 | regulation of blood coagulation |
RGD:1303107 | IMP | Rat | RGD:1303972|PMID:14765194 |
| Biological Process | GO:0046677 | response to antibiotic |
RGD:1303107 | IDA | Rat | RGD:1600463|PMID:2764989 |
| Biological Process | GO:0014070 | response to organic cyclic substance |
RGD:1303107 | IDA | Rat | RGD:1600464|PMID:12832152 |
| Biological Process | GO:0010243 | response to organic nitrogen |
RGD:1303107 | IDA | Rat | RGD:1600461|PMID:2319331 |
| Biological Process | GO:0042373 | vitamin K metabolic process |
MGI:106442 | IDA | Mouse | MGI:MGI:3604816|PMID:15879509 |