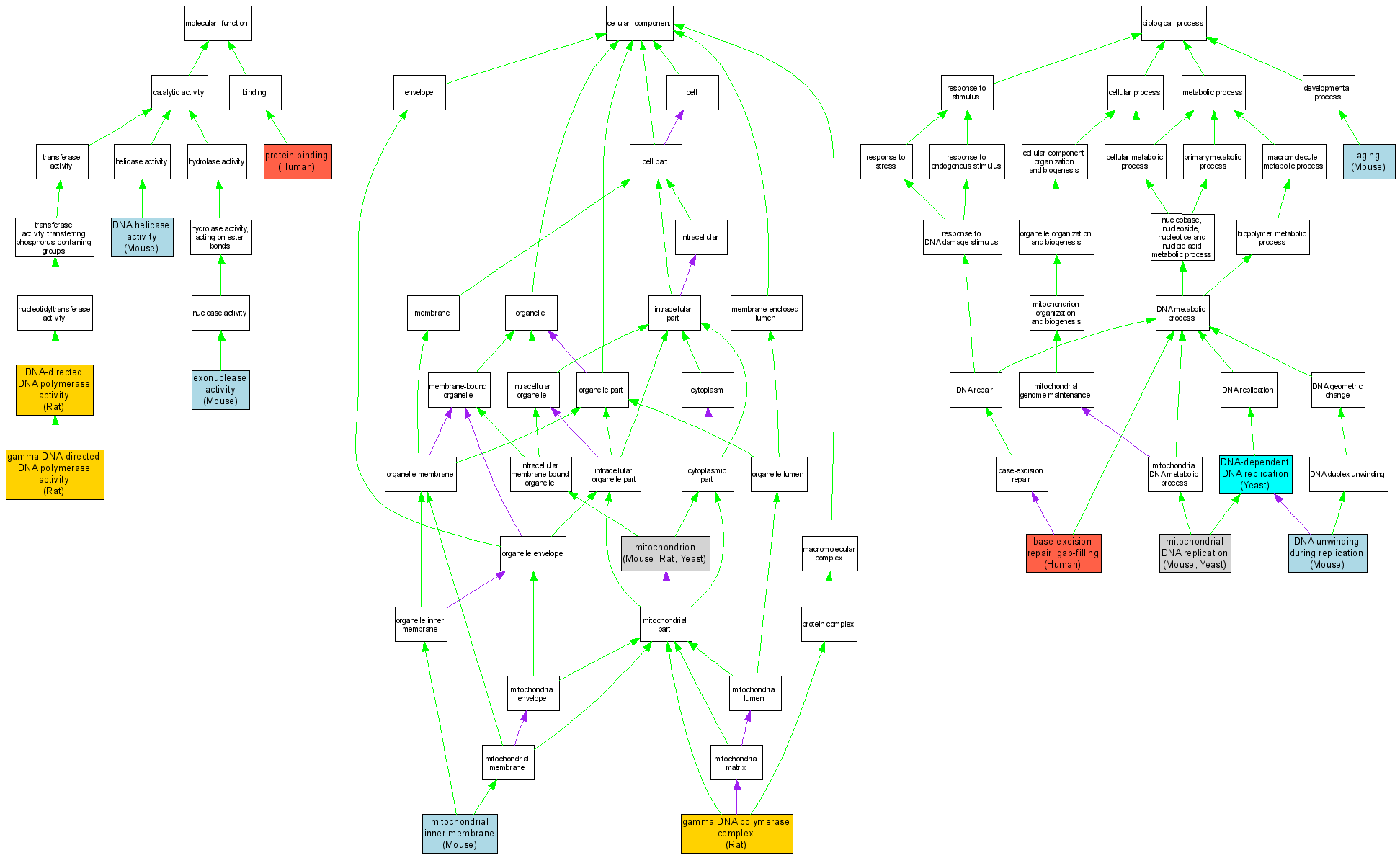
| Category | ID | Term | DB Object | Evidence | Organism | Reference |
| Molecular Function | GO:0003678 | DNA helicase activity |
MGI:2137410 | IDA | Mouse | MGI:MGI:2136707|PMID:11431692 |
| Molecular Function | GO:0003887 | DNA-directed DNA polymerase activity |
RGD:620057 | IDA | Rat | RGD:724601|PMID:12565799 |
| Molecular Function | GO:0004527 | exonuclease activity |
MGI:1196389 | IDA | Mouse | MGI:MGI:3045911|PMID:15164064 |
| Molecular Function | GO:0003895 | gamma DNA-directed DNA polymerase activity |
RGD:620057 | IDA | Rat | RGD:724601|PMID:12565799 |
| Molecular Function | GO:0005515 | protein binding |
P54098 | IPI | Human | PMID:16263719 |
| Cellular Component | GO:0005760 | gamma DNA polymerase complex |
RGD:620057 | IDA | Rat | RGD:724601|PMID:12565799 |
| Cellular Component | GO:0005743 | mitochondrial inner membrane |
MGI:1196389 | IDA | Mouse | MGI:MGI:3590069|PMID:12865426 |
| Cellular Component | GO:0005739 | mitochondrion |
MGI:2137410 | IDA | Mouse | MGI:MGI:2136707|PMID:11431692 |
| Cellular Component | GO:0005739 | mitochondrion |
MGI:1196389 | IDA | Mouse | MGI:MGI:2682130|PMID:14651853 |
| Cellular Component | GO:0005739 | mitochondrion |
RGD:620057 | IDA | Rat | RGD:724601|PMID:12565799 |
| Cellular Component | GO:0005739 | mitochondrion |
S000005857 | IDA | Yeast | SGD_REF:S000117178|PMID:16823961 |
| Cellular Component | GO:0005739 | mitochondrion |
S000005857 | IDA | Yeast | SGD_REF:S000048890|PMID:10567545 |
| Cellular Component | GO:0005739 | mitochondrion |
S000005857 | IDA | Yeast | SGD_REF:S000075100|PMID:14576278 |
| Biological Process | GO:0007568 | aging |
MGI:1196389 | IMP | Mouse | MGI:MGI:3045911|PMID:15164064 |
| Biological Process | GO:0006287 | base-excision repair, gap-filling |
P54098 | IDA | Human | PMID:15177179 |
| Biological Process | GO:0006268 | DNA unwinding during replication |
MGI:2137410 | IDA | Mouse | MGI:MGI:2136707|PMID:11431692 |
| Biological Process | GO:0006261 | DNA-dependent DNA replication |
S000005857 | IMP | Yeast | SGD_REF:S000048961|PMID:2684980 |
| Biological Process | GO:0006261 | DNA-dependent DNA replication |
S000005857 | IDA | Yeast | SGD_REF:S000070276|PMID:12023279 |
| Biological Process | GO:0006264 | mitochondrial DNA replication |
MGI:1196389 | IMP | Mouse | MGI:MGI:3583846|PMID:15888483 |
| Biological Process | GO:0006264 | mitochondrial DNA replication |
S000005857 | IDA | Yeast | SGD_REF:S000070276|PMID:12023279 |