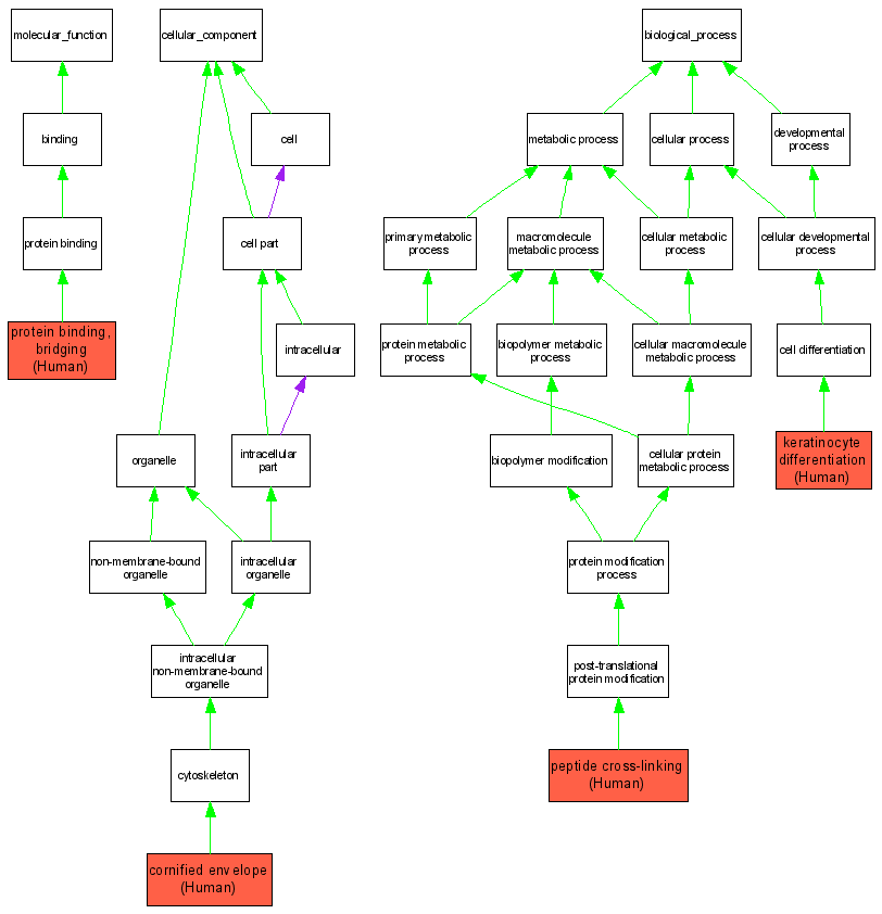
Compare GO annotations related to Arrhythmogenic right ventricular dysplasia 8 using OMIM genes and OrthoDisease orthologs

A table of the annotations represented in this image is provided below.
CategoryIDTermDB ObjectEvidenceOrganismReference
Molecular FunctionGO:0030674protein binding, bridging P15924IDAHumanPMID:10908733
Cellular ComponentGO:0001533cornified envelope P15924IDAHumanPMID:10908733
Biological ProcessGO:0030216keratinocyte differentiation P15924IDAHumanPMID:10908733
Biological ProcessGO:0018149peptide cross-linking P15924IDAHumanPMID:10908733