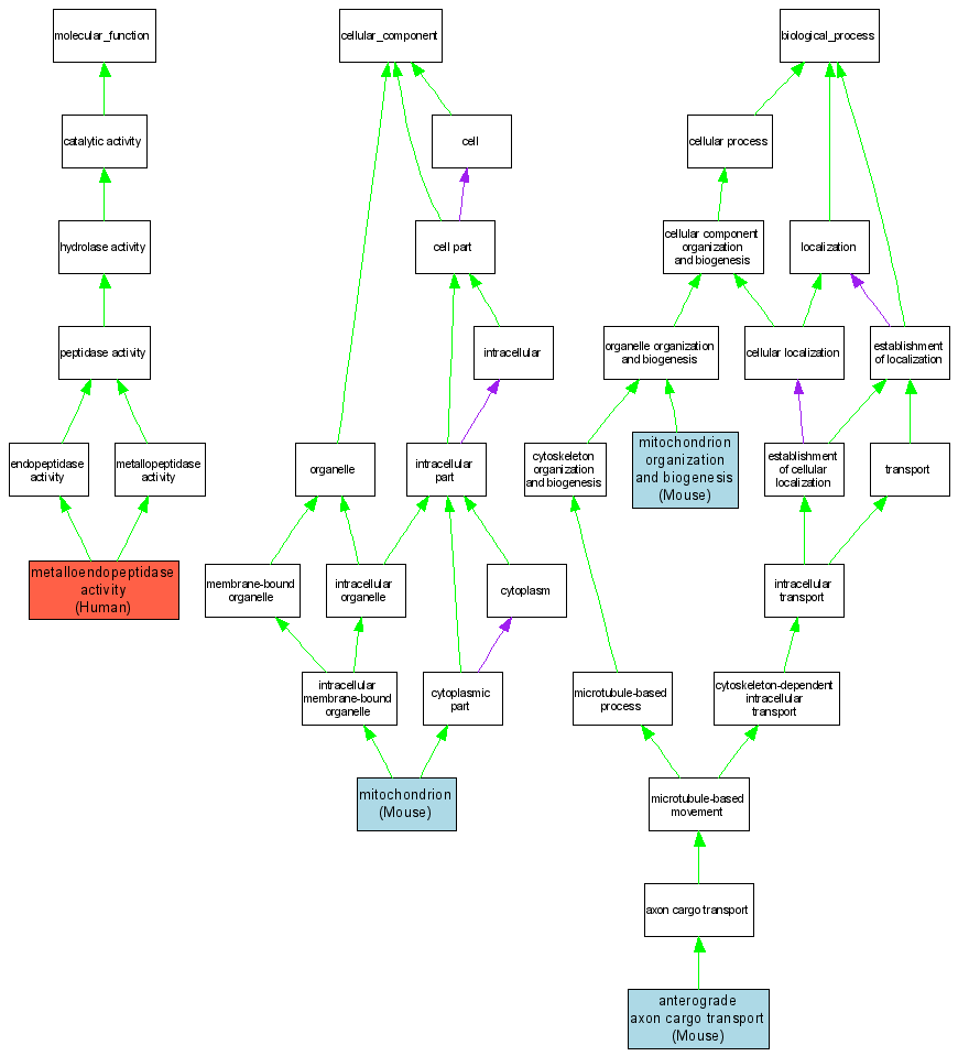
Compare GO annotations related to Spastic paraplegia-7 using OMIM genes and OrthoDisease orthologs

A table of the annotations represented in this image is provided below.
CategoryIDTermDB ObjectEvidenceOrganismReference
Molecular FunctionGO:0004222metalloendopeptidase activity Q9UQ90IDAHumanPMID:11549317
Cellular ComponentGO:0005739mitochondrion MGI:2385906IDAMouseMGI:MGI:3027332|PMID:14722615
Biological ProcessGO:0008089anterograde axon cargo transport MGI:2385906IMPMouseMGI:MGI:3027332|PMID:14722615
Biological ProcessGO:0007005mitochondrion organization and biogenesis MGI:2385906IMPMouseMGI:MGI:3027332|PMID:14722615