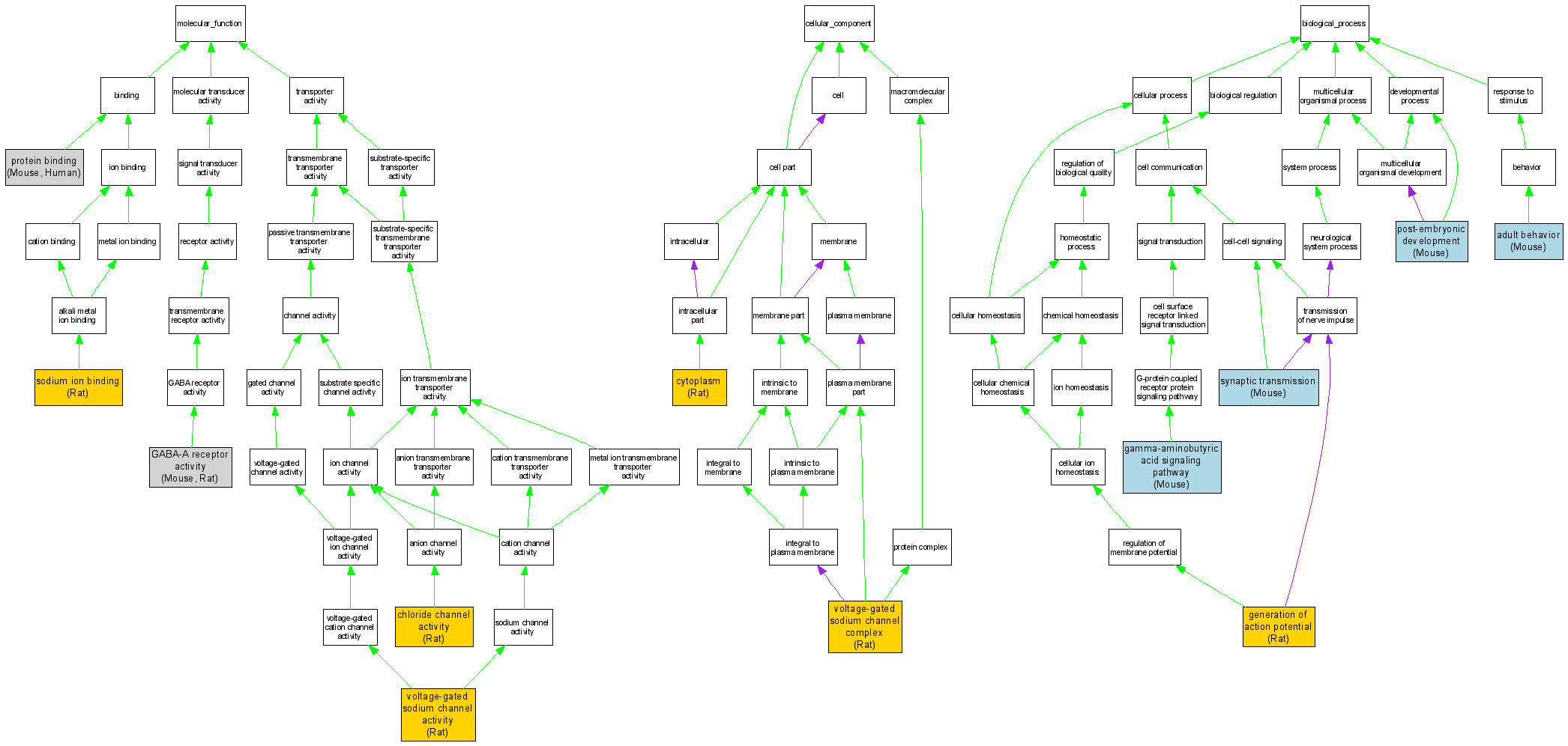
Compare GO annotations related to Epilepsy, severe myoclonic, of infancy using OMIM genes and OrthoDisease orthologs

A table of the annotations represented in this image is provided below.
CategoryIDTermDB ObjectEvidenceOrganismReference
Molecular FunctionGO:0005254chloride channel activity RGD:61966IDARatRGD:61596|PMID:2561970
Molecular FunctionGO:0004890GABA-A receptor activity MGI:95623IDAMouseMGI:MGI:2450227|PMID:12574411
Molecular FunctionGO:0004890GABA-A receptor activity RGD:61966IDARatRGD:61596|PMID:2561970
Molecular FunctionGO:0005515protein binding MGI:95623IPIMouseMGI:MGI:2450227|PMID:12574411
Molecular FunctionGO:0005515protein binding P18507IPIHumanPMID:9892355
Molecular FunctionGO:0031402sodium ion binding RGD:69364IDARatRGD:1599536|PMID:15664695
Molecular FunctionGO:0005248voltage-gated sodium channel activity RGD:69364IDARatRGD:1599536|PMID:15664695
Cellular ComponentGO:0005737cytoplasm RGD:61966IEPRatRGD:625528|PMID:11161482
Cellular ComponentGO:0001518voltage-gated sodium channel complex RGD:69364IDARatRGD:1599536|PMID:15664695
Biological ProcessGO:0030534adult behavior MGI:95623IMPMouseMGI:MGI:3578691|PMID:15850489
Biological ProcessGO:0007214gamma-aminobutyric acid signaling pathway MGI:95623IDAMouseMGI:MGI:2450227|PMID:12574411
Biological ProcessGO:0019228generation of action potential RGD:69364IDARatRGD:1599536|PMID:15664695
Biological ProcessGO:0009791post-embryonic development MGI:95623IMPMouseMGI:MGI:3578691|PMID:15850489
Biological ProcessGO:0007268synaptic transmission MGI:95623IDAMouseMGI:MGI:2450227|PMID:12574411