Compare GO annotations related to Microcephaly, Amish type using OMIM genes and OrthoDisease orthologs

A table of the annotations represented in this image is provided below.
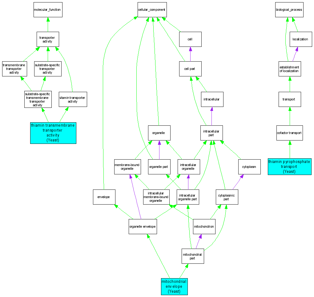
CategoryIDTermDB ObjectEvidenceOrganismReference
Molecular FunctionGO:0015234thiamin transmembrane transporter activity S000003328IDAYeastSGD_REF:S000073517|PMID:12411483
Cellular ComponentGO:0005740mitochondrial envelope S000003328IDAYeastSGD_REF:S000073517|PMID:12411483
Biological ProcessGO:0030974thiamin pyrophosphate transport S000003328IDAYeastSGD_REF:S000073517|PMID:12411483
Biological ProcessGO:0030974thiamin pyrophosphate transport S000003328IMPYeastSGD_REF:S000073517|PMID:12411483