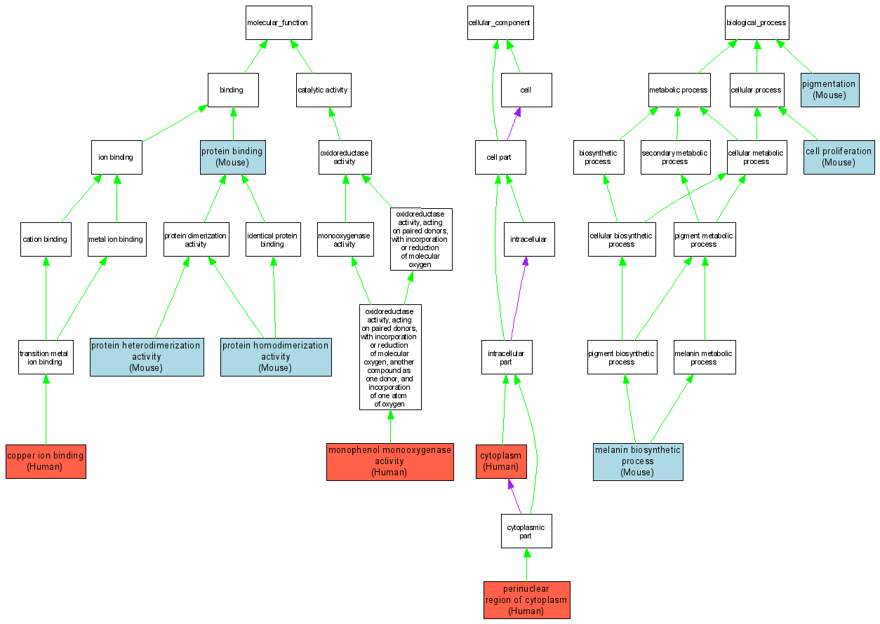
| Category | ID | Term | DB Object | Evidence | Organism | Reference |
| Molecular Function | GO:0005507 | copper ion binding |
P14679 | IMP | Human | PMID:11092760 |
| Molecular Function | GO:0004503 | monophenol monooxygenase activity |
P14679 | IDA | Human | PMID:11092760 |
| Molecular Function | GO:0005515 | protein binding |
MGI:98880 | IPI | Mouse | MGI:MGI:3687692|PMID:9918801 |
| Molecular Function | GO:0046982 | protein heterodimerization activity |
MGI:98880 | IDA | Mouse | MGI:MGI:3687692|PMID:9918801 |
| Molecular Function | GO:0042803 | protein homodimerization activity |
MGI:98880 | IDA | Mouse | MGI:MGI:3687692|PMID:9918801 |
| Cellular Component | GO:0005737 | cytoplasm |
P14679 | IDA | Human | PMID:11092760 |
| Cellular Component | GO:0048471 | perinuclear region of cytoplasm |
P14679 | IDA | Human | PMID:11092760 |
| Biological Process | GO:0008283 | cell proliferation |
MGI:98880 | IMP | Mouse | MGI:MGI:1202196|PMID:9548375 |
| Biological Process | GO:0042438 | melanin biosynthetic process |
MGI:98880 | IMP | Mouse | MGI:MGI:76308|PMID:7665913 |
| Biological Process | GO:0042438 | melanin biosynthetic process |
MGI:98880 | IMP | Mouse | MGI:MGI:1202196|PMID:9548375 |
| Biological Process | GO:0043473 | pigmentation |
MGI:98880 | IMP | Mouse | MGI:MGI:60423|PMID:13880466 |
| Biological Process | GO:0043473 | pigmentation |
MGI:98880 | IMP | Mouse | MGI:MGI:61184|PMID:17247639 |
| Biological Process | GO:0043473 | pigmentation |
MGI:98880 | IMP | Mouse | MGI:MGI:1202196|PMID:9548375 |