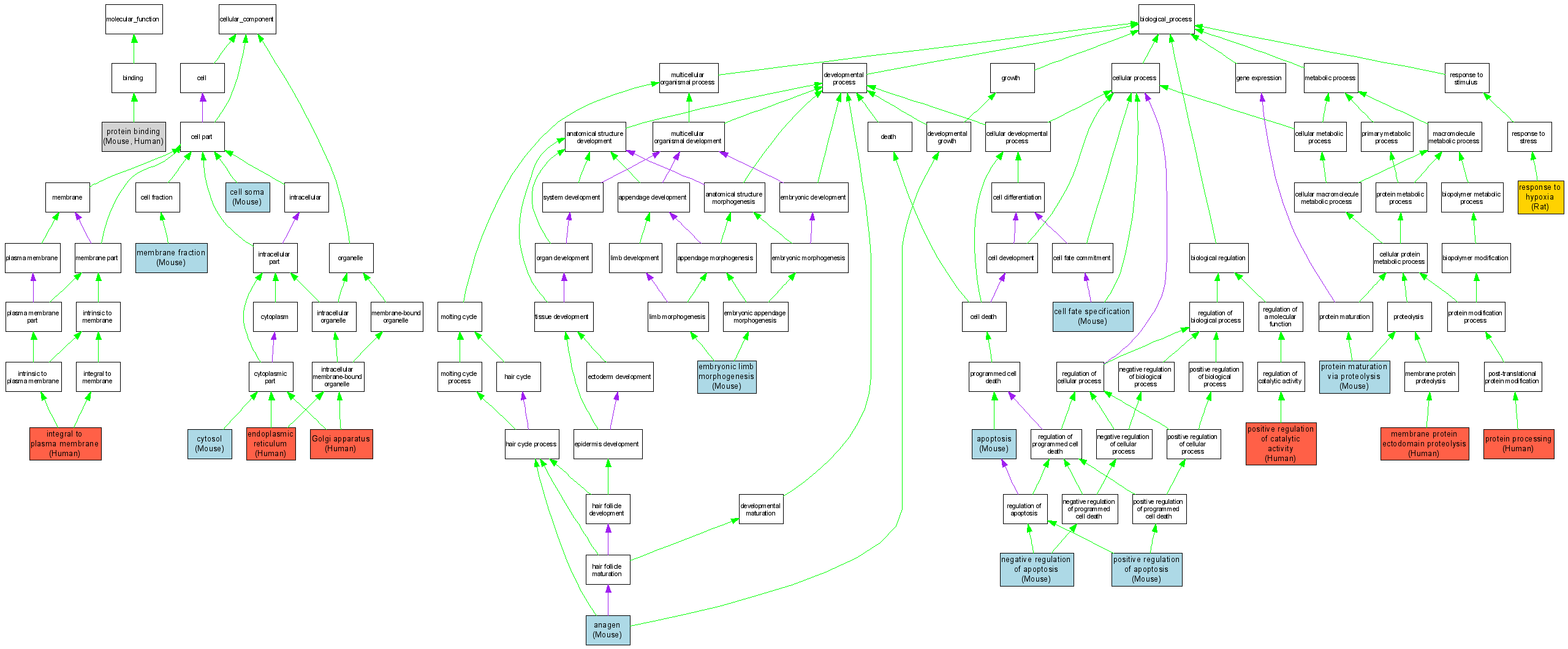
| Category | ID | Term | DB Object | Evidence | Organism | Reference |
| Molecular Function | GO:0005515 | protein binding |
MGI:109284 | IPI | Mouse | MGI:MGI:2154646|PMID:11719200 |
| Molecular Function | GO:0005515 | protein binding |
P49810 | IPI | Human | PMID:12297508 |
| Cellular Component | GO:0043025 | cell soma |
MGI:109284 | IDA | Mouse | MGI:MGI:892709|PMID:9203550 |
| Cellular Component | GO:0005829 | cytosol |
MGI:109284 | IDA | Mouse | MGI:MGI:1202047|PMID:9535056 |
| Cellular Component | GO:0005783 | endoplasmic reticulum |
P49810 | IDA | Human | PMID:15274632 |
| Cellular Component | GO:0005794 | Golgi apparatus |
P49810 | IDA | Human | PMID:15274632 |
| Cellular Component | GO:0005887 | integral to plasma membrane |
P49810 | IDA | Human | PMID:15274632 |
| Cellular Component | GO:0005624 | membrane fraction |
MGI:109284 | IDA | Mouse | MGI:MGI:1202047|PMID:9535056 |
| Biological Process | GO:0042640 | anagen |
MGI:109284 | IGI | Mouse | MGI:MGI:3513219|PMID:15525534 |
| Biological Process | GO:0006915 | apoptosis |
MGI:109284 | IDA | Mouse | MGI:MGI:84500|PMID:8940094 |
| Biological Process | GO:0006915 | apoptosis |
MGI:109284 | IDA | Mouse | MGI:MGI:1099227|PMID:9353287 |
| Biological Process | GO:0001708 | cell fate specification |
MGI:109284 | IGI | Mouse | MGI:MGI:3513219|PMID:15525534 |
| Biological Process | GO:0030326 | embryonic limb morphogenesis |
MGI:109284 | IGI | Mouse | MGI:MGI:3610505|PMID:16169548 |
| Biological Process | GO:0006509 | membrane protein ectodomain proteolysis |
P49810 | IDA | Human | PMID:15274632 |
| Biological Process | GO:0043066 | negative regulation of apoptosis |
MGI:109284 | IDA | Mouse | MGI:MGI:1099227|PMID:9353287 |
| Biological Process | GO:0043066 | negative regulation of apoptosis |
MGI:109284 | IGI | Mouse | MGI:MGI:1099227|PMID:9353287 |
| Biological Process | GO:0043065 | positive regulation of apoptosis |
MGI:109284 | IGI | Mouse | MGI:MGI:3610505|PMID:16169548 |
| Biological Process | GO:0043085 | positive regulation of catalytic activity |
P49810 | IDA | Human | PMID:15274632 |
| Biological Process | GO:0051605 | protein maturation via proteolysis |
MGI:109284 | IGI | Mouse | MGI:MGI:3051716|PMID:15280425 |
| Biological Process | GO:0016485 | protein processing |
P49810 | IDA | Human | PMID:15274632 |
| Biological Process | GO:0001666 | response to hypoxia |
RGD:621060 | IEP | Rat | RGD:1304261|PMID:12468103 |