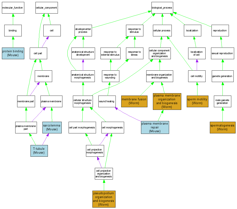
Compare GO annotations related to Myopathy, distal, with anterior tibial onset using OMIM genes and OrthoDisease orthologs

A table of the annotations represented in this image is provided below.
CategoryIDTermDB ObjectEvidenceOrganismReference
Molecular FunctionGO:0005515protein binding MGI:1349385IPIMouseMGI:MGI:2683818|PMID:14506282
Cellular ComponentGO:0042383sarcolemma MGI:1349385IDAMouseMGI:MGI:2683818|PMID:14506282
Cellular ComponentGO:0042383sarcolemma MGI:1349385IDAMouseMGI:MGI:3623691|PMID:16371353
Cellular ComponentGO:0042383sarcolemma MGI:1349385IDAMouseMGI:MGI:3612003|PMID:16319126
Cellular ComponentGO:0030315T-tubule MGI:1349385IDAMouseMGI:MGI:3612003|PMID:16319126
Biological ProcessGO:0006944membrane fusion WBGene00001414IMPWormWB:WBPaper00000529|PMID:7298721
Biological ProcessGO:0007009plasma membrane organization and biogenesis WBGene00001414IMPWormWB:WBPaper00000558|PMID:7056795
Biological ProcessGO:0001778plasma membrane repair MGI:1349385IDAMouseMGI:MGI:2683818|PMID:14506282
Biological ProcessGO:0031268pseudopodium organization and biogenesis WBGene00001414IMPWormWB:WBPaper00000529|PMID:7298721
Biological ProcessGO:0031268pseudopodium organization and biogenesis WBGene00001414IMPWormWB:WBPaper00000558|PMID:7056795
Biological ProcessGO:0030317sperm motility WBGene00001414IMPWormWB:WBPaper00000529|PMID:7298721
Biological ProcessGO:0007283spermatogenesis WBGene00001414IMPWormWB:WBPaper00000558|PMID:7056795