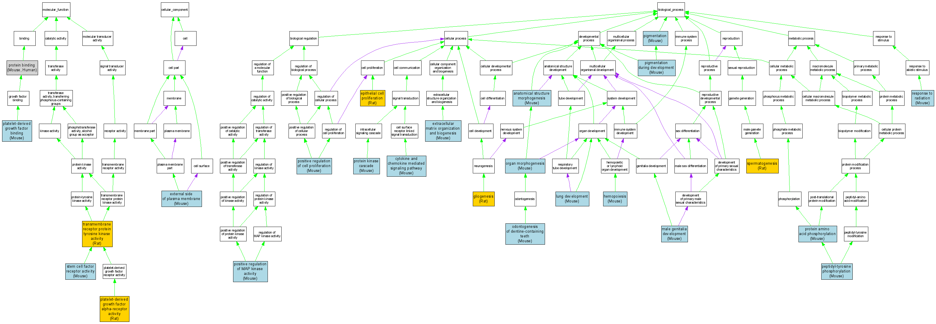
| Category | ID | Term | DB Object | Evidence | Organism | Reference |
| Molecular Function | GO:0005018 | platelet-derived growth factor alpha-receptor activity |
RGD:3284 | IDA | Rat | RGD:729439|PMID:2157969 |
| Molecular Function | GO:0048407 | platelet-derived growth factor binding |
MGI:97530 | IDA | Mouse | MGI:MGI:3056973|PMID:15372073 |
| Molecular Function | GO:0005515 | protein binding |
MGI:96677 | IPI | Mouse | MGI:MGI:2178875|PMID:11805142 |
| Molecular Function | GO:0005515 | protein binding |
MGI:96677 | IPI | Mouse | MGI:MGI:59197|PMID:1698557 |
| Molecular Function | GO:0005515 | protein binding |
MGI:96677 | IPI | Mouse | MGI:MGI:1859033|PMID:10872802 |
| Molecular Function | GO:0005515 | protein binding |
P10721 | IPI | Human | PMID:17662946 |
| Molecular Function | GO:0005020 | stem cell factor receptor activity |
MGI:96677 | IDA | Mouse | MGI:MGI:1859033|PMID:10872802 |
| Molecular Function | GO:0004714 | transmembrane receptor protein tyrosine kinase activity |
RGD:620568 | IDA | Rat | RGD:633170|PMID:1912577 |
| Cellular Component | GO:0009897 | external side of plasma membrane |
MGI:96677 | IDA | Mouse | MGI:MGI:2668377|PMID:12900455 |
| Cellular Component | GO:0009897 | external side of plasma membrane |
MGI:96677 | IDA | Mouse | MGI:MGI:2670545|PMID:12714519 |
| Cellular Component | GO:0009897 | external side of plasma membrane |
MGI:96677 | IDA | Mouse | MGI:MGI:3041277|PMID:14990792 |
| Cellular Component | GO:0009897 | external side of plasma membrane |
MGI:96677 | IDA | Mouse | MGI:MGI:1860996|PMID:10943842 |
| Biological Process | GO:0009653 | anatomical structure morphogenesis |
MGI:97530 | IMP | Mouse | MGI:MGI:3525374|PMID:15543606 |
| Biological Process | GO:0019221 | cytokine and chemokine mediated signaling pathway |
MGI:96677 | IDA | Mouse | MGI:MGI:1859033|PMID:10872802 |
| Biological Process | GO:0050673 | epithelial cell proliferation |
RGD:620568 | IMP | Rat | RGD:1600049|PMID:12821048 |
| Biological Process | GO:0030198 | extracellular matrix organization and biogenesis |
MGI:97530 | IMP | Mouse | MGI:MGI:3525374|PMID:15543606 |
| Biological Process | GO:0042063 | gliogenesis |
RGD:3284 | IEP | Rat | RGD:729439|PMID:2157969 |
| Biological Process | GO:0030097 | hemopoiesis |
MGI:96677 | IMP | Mouse | MGI:MGI:2178875|PMID:11805142 |
| Biological Process | GO:0030324 | lung development |
MGI:97530 | IMP | Mouse | MGI:MGI:3622881|PMID:11803579 |
| Biological Process | GO:0030539 | male genitalia development |
MGI:97530 | IMP | Mouse | MGI:MGI:2653677|PMID:12651897 |
| Biological Process | GO:0042475 | odontogenesis of dentine-containing teeth |
MGI:97530 | IMP | Mouse | MGI:MGI:3525374|PMID:15543606 |
| Biological Process | GO:0009887 | organ morphogenesis |
MGI:97530 | IMP | Mouse | MGI:MGI:1858279|PMID:10806482 |
| Biological Process | GO:0018108 | peptidyl-tyrosine phosphorylation |
MGI:96677 | IDA | Mouse | MGI:MGI:1859033|PMID:10872802 |
| Biological Process | GO:0043473 | pigmentation |
MGI:96677 | IGI | Mouse | MGI:MGI:1351242|PMID:10620616 |
| Biological Process | GO:0048066 | pigmentation during development |
MGI:96677 | IMP | Mouse | MGI:MGI:3055244|PMID:15322542 |
| Biological Process | GO:0008284 | positive regulation of cell proliferation |
MGI:96677 | IGI | Mouse | MGI:MGI:1351242|PMID:10620616 |
| Biological Process | GO:0043406 | positive regulation of MAP kinase activity |
MGI:96677 | IGI | Mouse | MGI:MGI:1351242|PMID:10620616 |
| Biological Process | GO:0006468 | protein amino acid phosphorylation |
MGI:96677 | IDA | Mouse | MGI:MGI:2178875|PMID:11805142 |
| Biological Process | GO:0007243 | protein kinase cascade |
MGI:96677 | IDA | Mouse | MGI:MGI:1859033|PMID:10872802 |
| Biological Process | GO:0009314 | response to radiation |
MGI:96677 | IMP | Mouse | MGI:MGI:2668295|PMID:12833143 |
| Biological Process | GO:0007283 | spermatogenesis |
RGD:620568 | IMP | Rat | RGD:1600050|PMID:12932303 |