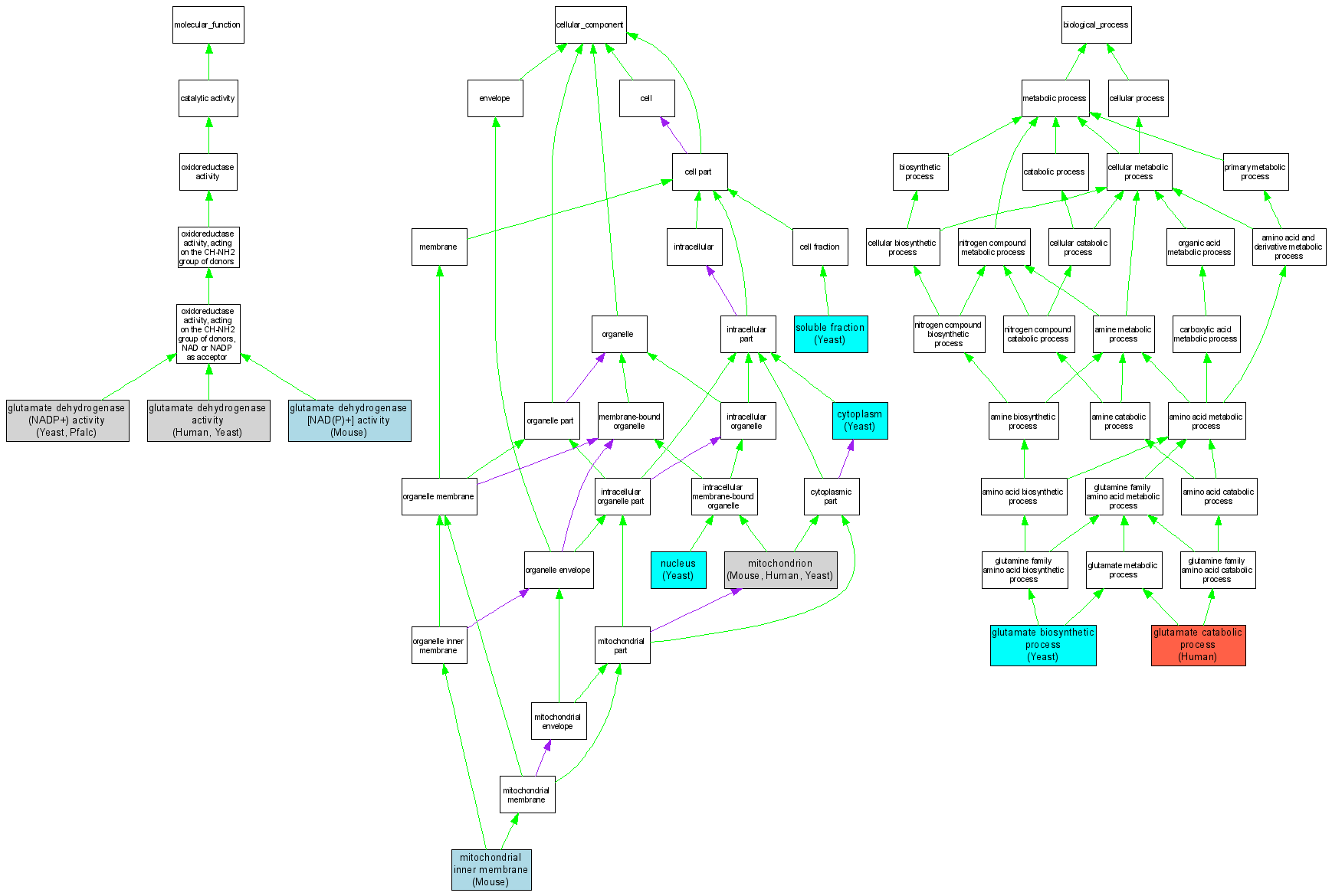
| Category | ID | Term | DB Object | Evidence | Organism | Reference |
| Molecular Function | GO:0004354 | glutamate dehydrogenase (NADP+) activity |
S000005902 | IDA | Yeast | SGD_REF:S000052640|PMID:2989290 |
| Molecular Function | GO:0004354 | glutamate dehydrogenase (NADP+) activity |
PF14_0164 | IDA | Pfalc | PMID:9874251 |
| Molecular Function | GO:0004353 | glutamate dehydrogenase [NAD(P)+] activity |
MGI:95753 | IDA | Mouse | MGI:MGI:2157179|PMID:11792727 |
| Molecular Function | GO:0004352 | glutamate dehydrogenase activity |
P00367 | IDA | Human | PMID:15578726 |
| Molecular Function | GO:0004352 | glutamate dehydrogenase activity |
S000000058 | IMP | Yeast | SGD_REF:S000049665|PMID:9287019 |
| Cellular Component | GO:0005737 | cytoplasm |
S000005902 | IDA | Yeast | SGD_REF:S000069459|PMID:11914276 |
| Cellular Component | GO:0005743 | mitochondrial inner membrane |
MGI:95753 | IDA | Mouse | MGI:MGI:3590069|PMID:12865426 |
| Cellular Component | GO:0005739 | mitochondrion |
MGI:95753 | IDA | Mouse | MGI:MGI:2682130|PMID:14651853 |
| Cellular Component | GO:0005739 | mitochondrion |
P00367 | IDA | Human | PMID:15578726 |
| Cellular Component | GO:0005739 | mitochondrion |
S000000058 | IDA | Yeast | SGD_REF:S000117178|PMID:16823961 |
| Cellular Component | GO:0005739 | mitochondrion |
S000000058 | IDA | Yeast | SGD_REF:S000075100|PMID:14576278 |
| Cellular Component | GO:0005634 | nucleus |
S000005902 | IDA | Yeast | SGD_REF:S000063234|PMID:4126 |
| Cellular Component | GO:0005634 | nucleus |
S000000058 | IDA | Yeast | SGD_REF:S000063234|PMID:4126 |
| Cellular Component | GO:0005625 | soluble fraction |
S000000058 | IDA | Yeast | SGD_REF:S000066220|PMID:11562373 |
| Biological Process | GO:0006537 | glutamate biosynthetic process |
S000005902 | IGI | Yeast | SGD_REF:S000052640|PMID:2989290 |
| Biological Process | GO:0006537 | glutamate biosynthetic process |
S000000058 | IGI | Yeast | SGD_REF:S000049665|PMID:9287019 |
| Biological Process | GO:0006537 | glutamate biosynthetic process |
S000000058 | IMP | Yeast | SGD_REF:S000049665|PMID:9287019 |
| Biological Process | GO:0006538 | glutamate catabolic process |
P00367 | IDA | Human | PMID:6121377 |