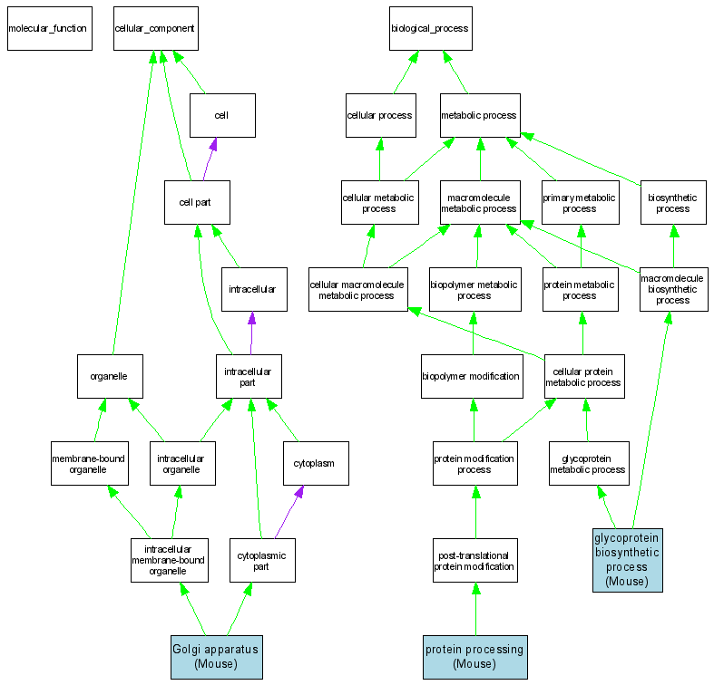
Compare GO annotations related to Muscular dystrophy, congenital, 1C using OMIM genes and OrthoDisease orthologs

A table of the annotations represented in this image is provided below.
CategoryIDTermDB ObjectEvidenceOrganismReference
Cellular ComponentGO:0005794Golgi apparatus MGI:2447586IDAMouseMGI:MGI:2447230|PMID:12471058
Biological ProcessGO:0009101glycoprotein biosynthetic process MGI:2447586IDAMouseMGI:MGI:2447230|PMID:12471058
Biological ProcessGO:0016485protein processing MGI:2447586IDAMouseMGI:MGI:2447230|PMID:12471058