| Category | ID | Term | DB Object | Evidence | Organism | Reference |
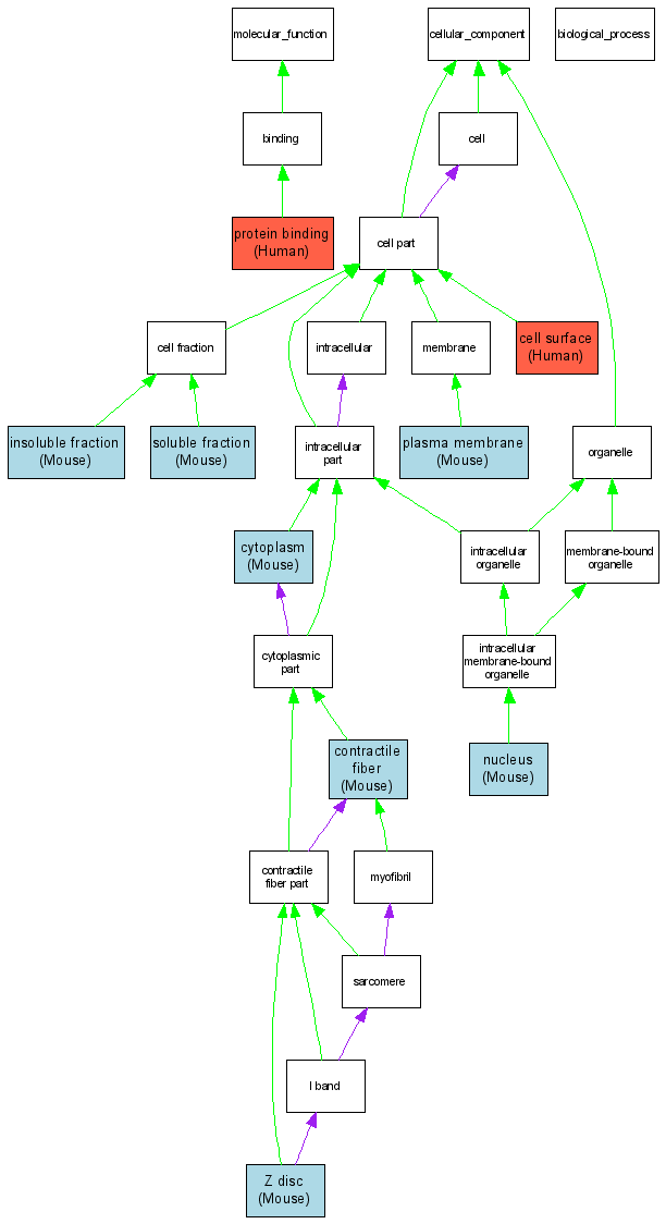
| Molecular Function | GO:0005515 | protein binding |
P04792 | IPI | Human | PMID:14594798 |
| Molecular Function | GO:0005515 | protein binding |
P04792 | IPI | Human | PMID:17254968 |
| Molecular Function | GO:0005515 | protein binding |
P04792 | IPI | Human | PMID:17353931 |
| Cellular Component | GO:0009986 | cell surface |
P04792 | IEP | Human | PMID:12493773 |
| Cellular Component | GO:0043292 | contractile fiber |
MGI:96240 | IDA | Mouse | MGI:MGI:3028713|PMID:14627610 |
| Cellular Component | GO:0005737 | cytoplasm |
MGI:96240 | IDA | Mouse | MGI:MGI:2155526|PMID:11774370 |
| Cellular Component | GO:0005626 | insoluble fraction |
MGI:96240 | IDA | Mouse | MGI:MGI:3028713|PMID:14627610 |
| Cellular Component | GO:0005634 | nucleus |
MGI:96240 | IDA | Mouse | MGI:MGI:2155526|PMID:11774370 |
| Cellular Component | GO:0005886 | plasma membrane |
MGI:96240 | IDA | Mouse | MGI:MGI:3028713|PMID:14627610 |
| Cellular Component | GO:0005625 | soluble fraction |
MGI:96240 | IDA | Mouse | MGI:MGI:3028713|PMID:14627610 |
| Cellular Component | GO:0030018 | Z disc |
MGI:96240 | IDA | Mouse | MGI:MGI:3028713|PMID:14627610 |