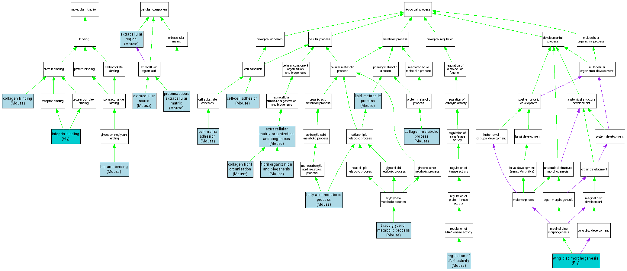
| Category | ID | Term | DB Object | Evidence | Organism | Reference |
| Molecular Function | GO:0005518 | collagen binding |
MGI:1932137 | IDA | Mouse | MGI:MGI:3052884|PMID:15242785 |
| Molecular Function | GO:0008201 | heparin binding |
MGI:1932137 | IDA | Mouse | MGI:MGI:70320|PMID:7512972 |
| Molecular Function | GO:0005178 | integrin binding |
FBgn0039257 | IDA | Fly | FB:FBrf0184803 |
| Cellular Component | GO:0005576 | extracellular region |
MGI:1932137 | IDA | Mouse | MGI:MGI:82758|PMID:8856503 |
| Cellular Component | GO:0005615 | extracellular space |
MGI:1932137 | IDA | Mouse | MGI:MGI:70320|PMID:7512972 |
| Cellular Component | GO:0005578 | proteinaceous extracellular matrix |
MGI:1932137 | IDA | Mouse | MGI:MGI:70320|PMID:7512972 |
| Biological Process | GO:0016337 | cell-cell adhesion |
MGI:1932137 | IMP | Mouse | MGI:MGI:3607885|PMID:12419962 |
| Biological Process | GO:0007160 | cell-matrix adhesion |
MGI:1932137 | IMP | Mouse | MGI:MGI:3607885|PMID:12419962 |
| Biological Process | GO:0030199 | collagen fibril organization |
MGI:1932137 | IMP | Mouse | MGI:MGI:2177884|PMID:11925569 |
| Biological Process | GO:0032963 | collagen metabolic process |
MGI:1932137 | IMP | Mouse | MGI:MGI:3052887|PMID:15194424 |
| Biological Process | GO:0030198 | extracellular matrix organization and biogenesis |
MGI:1932137 | IMP | Mouse | MGI:MGI:3052884|PMID:15242785 |
| Biological Process | GO:0006631 | fatty acid metabolic process |
MGI:1932137 | IMP | Mouse | MGI:MGI:3531373|PMID:15298681 |
| Biological Process | GO:0043206 | fibril organization and biogenesis |
MGI:1932137 | IMP | Mouse | MGI:MGI:3052887|PMID:15194424 |
| Biological Process | GO:0006629 | lipid metabolic process |
MGI:1932137 | IMP | Mouse | MGI:MGI:3531373|PMID:15298681 |
| Biological Process | GO:0043506 | regulation of JNK activity |
MGI:1932137 | IMP | Mouse | MGI:MGI:3691773|PMID:15212943 |
| Biological Process | GO:0006641 | triacylglycerol metabolic process |
MGI:1932137 | IMP | Mouse | MGI:MGI:3531373|PMID:15298681 |
| Biological Process | GO:0007472 | wing disc morphogenesis |
FBgn0039257 | IMP | Fly | FB:FBrf0184803 |