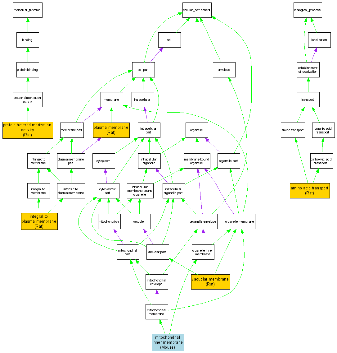
Compare GO annotations related to Homozygous 2p16 deletion syndrome using OMIM genes and OrthoDisease orthologs

A table of the annotations represented in this image is provided below.
CategoryIDTermDB ObjectEvidenceOrganismReference
Molecular FunctionGO:0046982protein heterodimerization activity RGD:3709IDARatRGD:1600022|PMID:7628645
Cellular ComponentGO:0005887integral to plasma membrane RGD:3709IDARatRGD:1600023|PMID:7926373
Cellular ComponentGO:0005743mitochondrial inner membrane MGI:1195264IDAMouseMGI:MGI:3590069|PMID:12865426
Cellular ComponentGO:0005886plasma membrane RGD:3709IDARatRGD:1600019|PMID:9987991
Cellular ComponentGO:0005774vacuolar membrane RGD:3709IDARatRGD:1600019|PMID:9987991
Biological ProcessGO:0006865amino acid transport RGD:3709IDARatRGD:70013|PMID:1376924