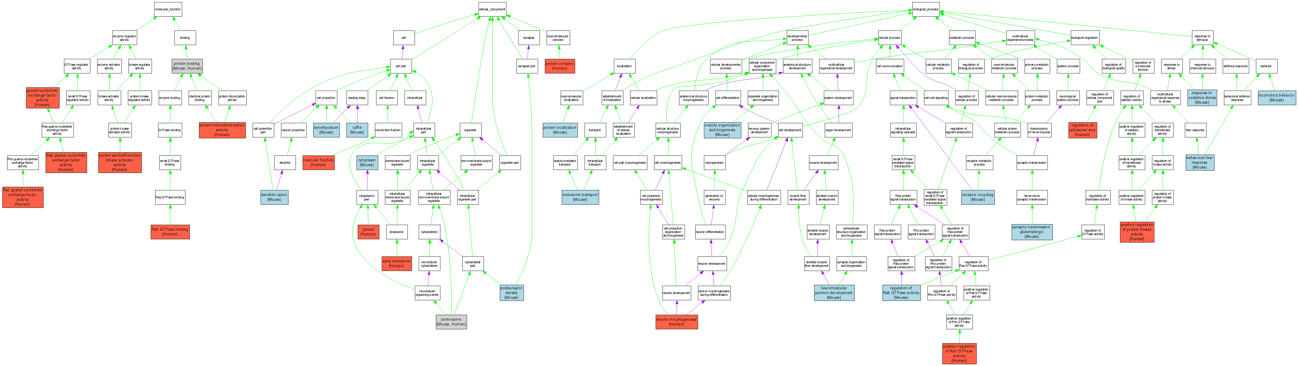
Compare GO annotations related to Primary lateral sclerosis, juvenile using OMIM genes and OrthoDisease orthologs

A table of the annotations represented in this image is provided below.
CategoryIDTermDB ObjectEvidenceOrganismReference
Molecular FunctionGO:0005085guanyl-nucleotide exchange factor activity Q96Q42IDAHumanPMID:15247254
Molecular FunctionGO:0005515protein binding MGI:1921268IPIMouseMGI:MGI:3690398|PMID:17093100
Molecular FunctionGO:0005515protein binding Q96Q42IPIHumanPMID:17239822
Molecular FunctionGO:0042803protein homodimerization activity Q96Q42IPIHumanPMID:15247254
Molecular FunctionGO:0043539protein serine/threonine kinase activator activity Q96Q42IDAHumanPMID:16049005
Molecular FunctionGO:0017137Rab GTPase binding Q96Q42IDAHumanPMID:15247254
Molecular FunctionGO:0017112Rab guanyl-nucleotide exchange factor activity Q96Q42IDAHumanPMID:12837691
Molecular FunctionGO:0030676Rac guanyl-nucleotide exchange factor activity Q96Q42IDAHumanPMID:16049005
Cellular ComponentGO:0005813centrosome MGI:1921268IDAMouseMGI:MGI:3590026|PMID:16085057
Cellular ComponentGO:0005813centrosome Q96Q42IDAHumanPMID:16085057
Cellular ComponentGO:0005737cytoplasm MGI:1921268IDAMouseMGI:MGI:3590026|PMID:16085057
Cellular ComponentGO:0005829cytosol Q96Q42IDAHumanPMID:12837691
Cellular ComponentGO:0043197dendritic spine MGI:1921268IDAMouseMGI:MGI:3690398|PMID:17093100
Cellular ComponentGO:0005769early endosome Q96Q42IDAHumanPMID:12837691
Cellular ComponentGO:0030027lamellipodium MGI:1921268IEPMousePMID:15033976
Cellular ComponentGO:0014069postsynaptic density MGI:1921268IDAMouseMGI:MGI:3690398|PMID:17093100
Cellular ComponentGO:0043234protein complex Q96Q42IDAHumanPMID:15247254
Cellular ComponentGO:0001726ruffle MGI:1921268IEPMousePMID:15033976
Cellular ComponentGO:0042598vesicular fraction Q96Q42IDAHumanPMID:12837691
Biological ProcessGO:0001662behavioral fear response MGI:1921268IMPMouseMGI:MGI:3588008|PMID:16107644
Biological ProcessGO:0016197endosome transport MGI:1921268IMPMouseMGI:MGI:3611988|PMID:16321985
Biological ProcessGO:0016197endosome transport MGI:1921268IMPMouseMGI:MGI:3652645|PMID:16769894
Biological ProcessGO:0007626locomotory behavior MGI:1921268IMPMouseMGI:MGI:3652645|PMID:16769894
Biological ProcessGO:0007626locomotory behavior MGI:1921268IMPMouseMGI:MGI:3588008|PMID:16107644
Biological ProcessGO:0048812neurite morphogenesis Q96Q42IDAHumanPMID:16049005
Biological ProcessGO:0007528neuromuscular junction development MGI:1921268IMPMouseMGI:MGI:3611988|PMID:16321985
Biological ProcessGO:0045860positive regulation of protein kinase activity Q96Q42IDAHumanPMID:16049005
Biological ProcessGO:0032855positive regulation of Rac GTPase activity Q96Q42IDAHumanPMID:16049005
Biological ProcessGO:0008104protein localization MGI:1921268IMPMouseMGI:MGI:3690398|PMID:17093100
Biological ProcessGO:0001881receptor recycling MGI:1921268IMPMouseMGI:MGI:3690398|PMID:17093100
Biological ProcessGO:0051036regulation of endosome size Q96Q42IEPHumanPMID:15247254
Biological ProcessGO:0032313regulation of Rab GTPase activity MGI:1921268IDAMouseMGI:MGI:3590026|PMID:16085057
Biological ProcessGO:0006979response to oxidative stress MGI:1921268IMPMouseMGI:MGI:3588008|PMID:16107644
Biological ProcessGO:0035249synaptic transmission, glutamatergic MGI:1921268IMPMouseMGI:MGI:3690398|PMID:17093100
Biological ProcessGO:0016050vesicle organization and biogenesis MGI:1921268IDAMouseMGI:MGI:3590026|PMID:16085057