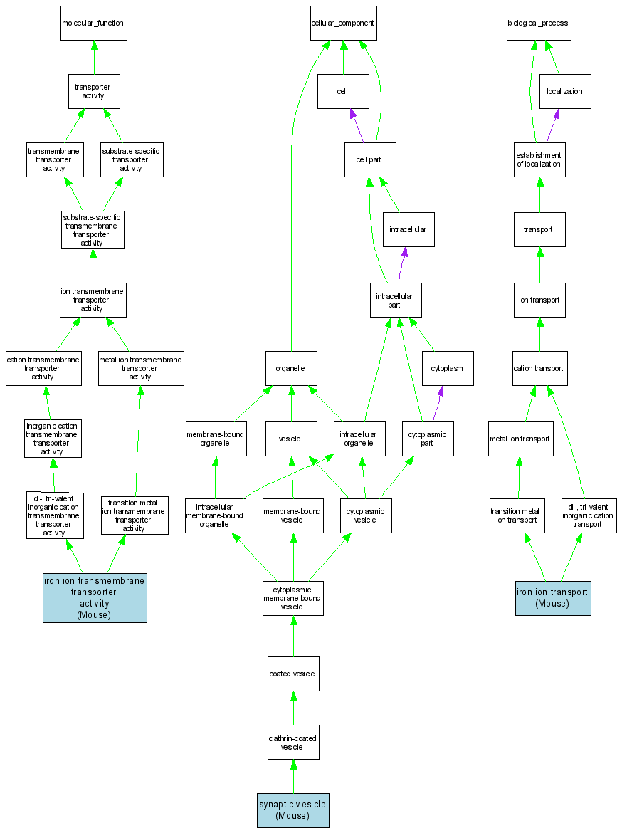
Compare GO annotations related to Hemochromatosis, type 4 using OMIM genes and OrthoDisease orthologs

A table of the annotations represented in this image is provided below.
CategoryIDTermDB ObjectEvidenceOrganismReference
Molecular FunctionGO:0005381iron ion transmembrane transporter activity MGI:1315204IDAMouseMGI:MGI:1859678|PMID:10828623
Cellular ComponentGO:0008021synaptic vesicle MGI:1315204IDAMouseMGI:MGI:3033254|PMID:14972659
Biological ProcessGO:0006826iron ion transport MGI:1315204IDAMouseMGI:MGI:1859678|PMID:10828623