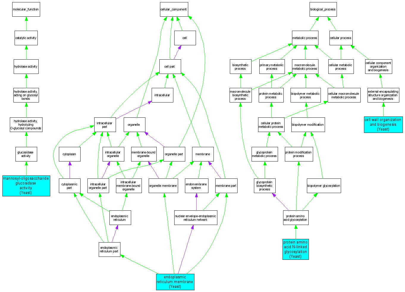
Compare GO annotations related to Glucosidase I deficiency using OMIM genes and OrthoDisease orthologs

A table of the annotations represented in this image is provided below.
CategoryIDTermDB ObjectEvidenceOrganismReference
Molecular FunctionGO:0004573mannosyl-oligosaccharide glucosidase activity S000002995IMPYeastSGD_REF:S000053239|PMID:9430631
Molecular FunctionGO:0004573mannosyl-oligosaccharide glucosidase activity S000002995IDAYeastSGD_REF:S000074936|PMID:14680956
Cellular ComponentGO:0005789endoplasmic reticulum membrane S000002995IDAYeastSGD_REF:S000053091|PMID:8576053
Biological ProcessGO:0007047cell wall organization and biogenesis S000002995IMPYeastSGD_REF:S000053239|PMID:9430631
Biological ProcessGO:0006487protein amino acid N-linked glycosylation S000002995IMPYeastSGD_REF:S000044155|PMID:9363442