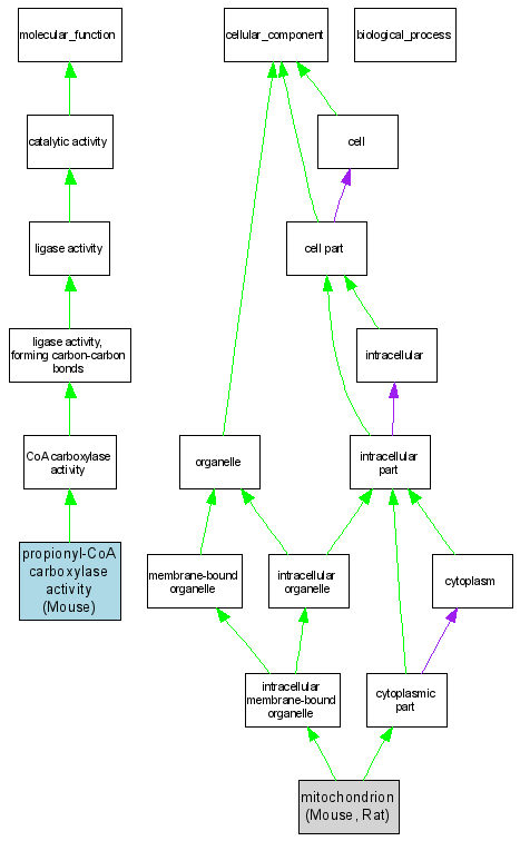
Compare GO annotations related to Propionicacidemia using OMIM genes and OrthoDisease orthologs

A table of the annotations represented in this image is provided below.
CategoryIDTermDB ObjectEvidenceOrganismReference
Molecular FunctionGO:0004658propionyl-CoA carboxylase activity MGI:97499IMPMouseMGI:MGI:2150537|PMID:11461925
Cellular ComponentGO:0005739mitochondrion MGI:97499IDAMouseMGI:MGI:2682130|PMID:14651853
Cellular ComponentGO:0005739mitochondrion MGI:1914154IDAMouseMGI:MGI:2682130|PMID:14651853
Cellular ComponentGO:0005739mitochondrion RGD:3264IDARatRGD:633579|PMID:2745462