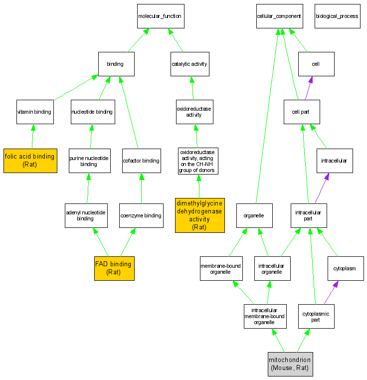
Compare GO annotations related to Dimethylglycine dehydrogenase deficiency using OMIM genes and OrthoDisease orthologs

A table of the annotations represented in this image is provided below.
CategoryIDTermDB ObjectEvidenceOrganismReference
Molecular FunctionGO:0047865dimethylglycine dehydrogenase activity RGD:620453IDARatRGD:632576|PMID:1710985
Molecular FunctionGO:0050660FAD binding RGD:620453IDARatRGD:1599785|PMID:8621665
Molecular FunctionGO:0005542folic acid binding RGD:620453IDARatRGD:1599787|PMID:6159630
Cellular ComponentGO:0005739mitochondrion MGI:1921379IDAMouseMGI:MGI:2682130|PMID:14651853
Cellular ComponentGO:0005739mitochondrion RGD:620453IDARatRGD:1599785|PMID:8621665