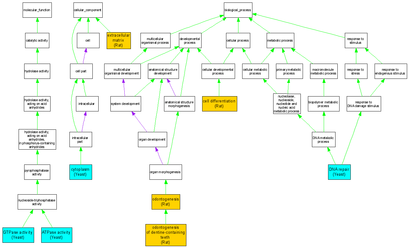
Compare GO annotations related to Deafness, autosomal dominant 36, with dentinogenesis using OMIM genes and OrthoDisease orthologs

A table of the annotations represented in this image is provided below.
CategoryIDTermDB ObjectEvidenceOrganismReference
Molecular FunctionGO:0016887ATPase activity S000004784IDAYeastSGD_REF:S000056059|PMID:8444852
Molecular FunctionGO:0003924GTPase activity S000004784IDAYeastSGD_REF:S000056059|PMID:8444852
Cellular ComponentGO:0005737cytoplasm S000004784IDAYeastSGD_REF:S000074185|PMID:14562095
Cellular ComponentGO:0031012extracellular matrix RGD:2525IDARatRGD:1599799|PMID:16776771
Biological ProcessGO:0030154cell differentiation RGD:2525IEPRatRGD:1599801|PMID:15308669
Biological ProcessGO:0006281DNA repair S000004784IMPYeastSGD_REF:S000042288|PMID:2111448
Biological ProcessGO:0006281DNA repair S000004784IDAYeastSGD_REF:S000042288|PMID:2111448
Biological ProcessGO:0042476odontogenesis RGD:2525IEPRatRGD:728746|PMID:11695756
Biological ProcessGO:0042475odontogenesis of dentine-containing teeth RGD:2525IEPRatRGD:1599800|PMID:15533758