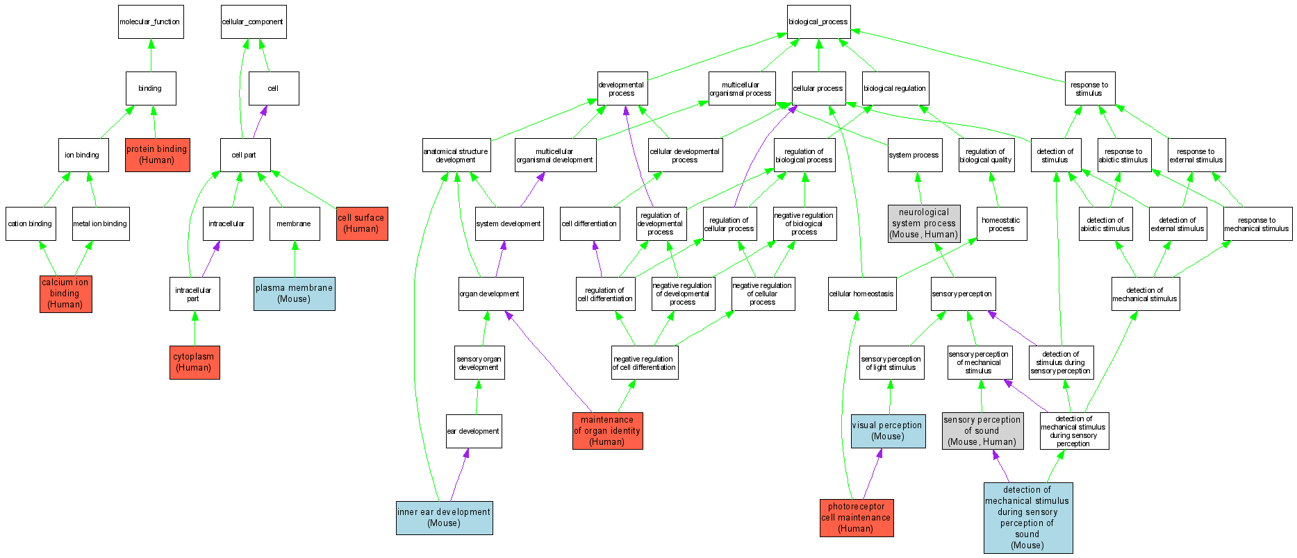
Compare GO annotations related to Usher syndrome, type IIC using OMIM genes and OrthoDisease orthologs

A table of the annotations represented in this image is provided below.
CategoryIDTermDB ObjectEvidenceOrganismReference
Molecular FunctionGO:0005509calcium ion binding Q8WXG9IDAHumanPMID:10976914
Molecular FunctionGO:0005515protein binding Q8WXG9IPIHumanPMID:16434480
Cellular ComponentGO:0009986cell surface Q8WXG9IDAHumanPMID:10976914
Cellular ComponentGO:0005737cytoplasm Q8WXG9IDAHumanPMID:16434480
Cellular ComponentGO:0005886plasma membrane MGI:1274784IDAMouseMGI:MGI:3629345|PMID:16775142
Biological ProcessGO:0050910detection of mechanical stimulus during sensory perception of sound MGI:1274784IMPMouseMGI:MGI:3629345|PMID:16775142
Biological ProcessGO:0048839inner ear development MGI:1274784IMPMouseMGI:MGI:3629345|PMID:16775142
Biological ProcessGO:0048496maintenance of organ identity Q8WXG9IMPHumanPMID:15671307
Biological ProcessGO:0050877neurological system process MGI:1274784IMPMouseMGI:MGI:2149857|PMID:11545713
Biological ProcessGO:0050877neurological system process Q8WXG9IMPHumanPMID:12402266
Biological ProcessGO:0045494photoreceptor cell maintenance Q8WXG9IMPHumanPMID:14740321
Biological ProcessGO:0007605sensory perception of sound MGI:1274784IMPMouseMGI:MGI:3575610|PMID:15820310
Biological ProcessGO:0007605sensory perception of sound MGI:1274784IMPMouseMGI:MGI:3695056|PMID:16137990
Biological ProcessGO:0007605sensory perception of sound MGI:1274784IMPMouseMGI:MGI:3703302|PMID:17329413
Biological ProcessGO:0007605sensory perception of sound Q8WXG9IMPHumanPMID:14740321
Biological ProcessGO:0007601visual perception MGI:1274784IMPMouseMGI:MGI:3629345|PMID:16775142