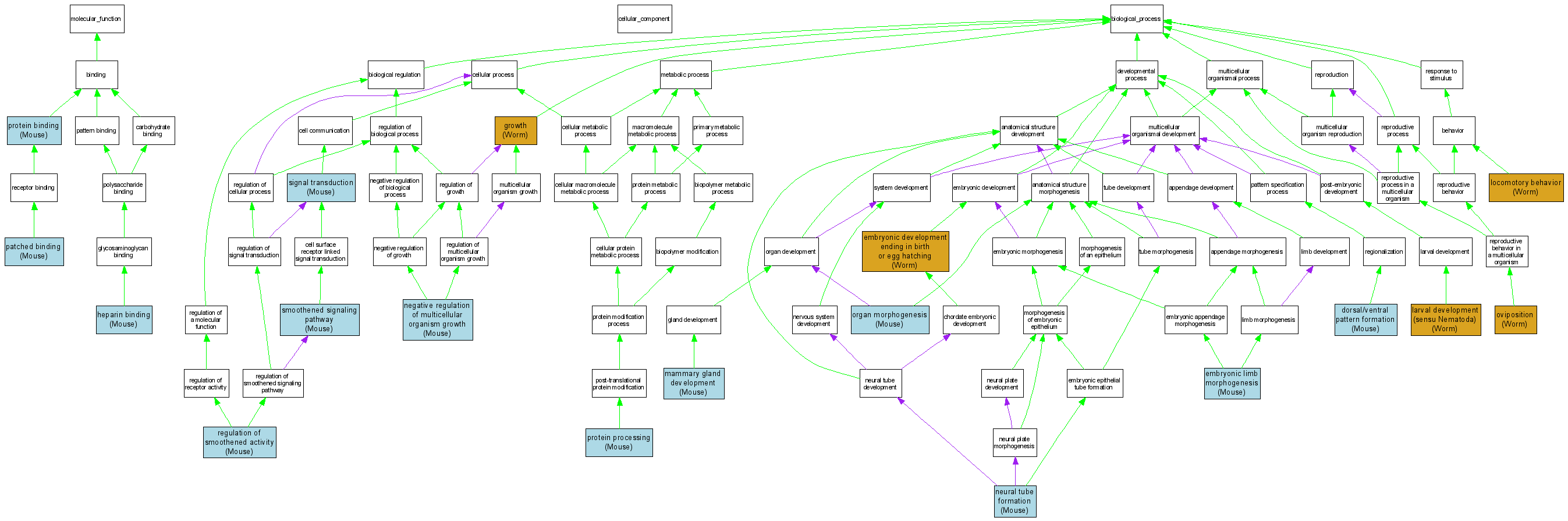
Compare GO annotations related to Basal cell carcinoma, somatic using OMIM genes and OrthoDisease orthologs

A table of the annotations represented in this image is provided below.
CategoryIDTermDB ObjectEvidenceOrganismReference
Molecular FunctionGO:0008201heparin binding MGI:105373IDAMouseMGI:MGI:3687672|PMID:10500113
Molecular FunctionGO:0005113patched binding MGI:105373IDAMouseMGI:MGI:3687672|PMID:10500113
Molecular FunctionGO:0005515protein binding MGI:105373IPIMouseMGI:MGI:3687672|PMID:10500113
Biological ProcessGO:0009953dorsal/ventral pattern formation MGI:105373IGIMouseMGI:MGI:3511726|PMID:15576403
Biological ProcessGO:0009792embryonic development ending in birth or egg hatching WBGene00004209IMPWormWB:WBPaper00006395|PMID:14551910
Biological ProcessGO:0009792embryonic development ending in birth or egg hatching WBGene00004208IMPWormWB:WBPaper00006395|PMID:14551910
Biological ProcessGO:0009792embryonic development ending in birth or egg hatching WBGene00017684IMPWormWB:WBPaper00025054|PMID:15791247
Biological ProcessGO:0009792embryonic development ending in birth or egg hatching WBGene00004208IMPWormWB:WBPaper00025054|PMID:15791247
Biological ProcessGO:0009792embryonic development ending in birth or egg hatching WBGene00004209IMPWormWB:WBPaper00025054|PMID:15791247
Biological ProcessGO:0030326embryonic limb morphogenesis MGI:105373IMPMouseMGI:MGI:2152606|PMID:11784021
Biological ProcessGO:0030326embryonic limb morphogenesis MGI:105373IGIMouseMGI:MGI:2135419|PMID:11389830
Biological ProcessGO:0040007growth WBGene00004208IMPWormWB:WBPaper00006395|PMID:14551910
Biological ProcessGO:0040007growth WBGene00004209IMPWormWB:WBPaper00006395|PMID:14551910
Biological ProcessGO:0002119larval development (sensu Nematoda) WBGene00004208IMPWormWB:WBPaper00006395|PMID:14551910
Biological ProcessGO:0002119larval development (sensu Nematoda) WBGene00004209IMPWormWB:WBPaper00006395|PMID:14551910
Biological ProcessGO:0007626locomotory behavior WBGene00004208IMPWormWB:WBPaper00006395|PMID:14551910
Biological ProcessGO:0007626locomotory behavior WBGene00004209IMPWormWB:WBPaper00006395|PMID:14551910
Biological ProcessGO:0030879mammary gland development MGI:105373IMPMouseMGI:MGI:1346456|PMID:10529434
Biological ProcessGO:0040015negative regulation of multicellular organism growth MGI:105373IMPMouseMGI:MGI:2152606|PMID:11784021
Biological ProcessGO:0001841neural tube formation MGI:105373IDAMouseMGI:MGI:3687672|PMID:10500113
Biological ProcessGO:0009887organ morphogenesis MGI:105373IMPMouseMGI:MGI:2675247|PMID:12917290
Biological ProcessGO:0018991oviposition WBGene00004208IMPWormWB:WBPaper00006395|PMID:14551910
Biological ProcessGO:0018991oviposition WBGene00004209IMPWormWB:WBPaper00006395|PMID:14551910
Biological ProcessGO:0016485protein processing MGI:105373IMPMouseMGI:MGI:3588600|PMID:16061793
Biological ProcessGO:0043109regulation of smoothened activity MGI:105373IMPMouseMGI:MGI:2152606|PMID:11784021
Biological ProcessGO:0007165signal transduction MGI:105373IDAMouseMGI:MGI:3687672|PMID:10500113
Biological ProcessGO:0007224smoothened signaling pathway MGI:105373IGIMouseMGI:MGI:3051703|PMID:15269168