Compare GO annotations related to Radioulnar synostosis with amegakaryocytic thrombocytopenia using OMIM genes and OrthoDisease orthologs

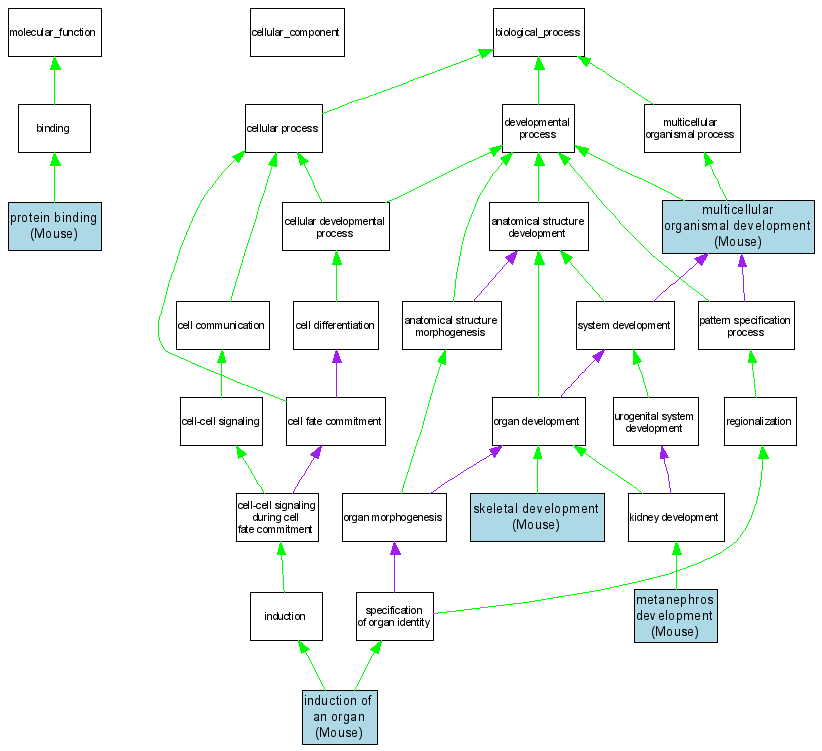
A table of the annotations represented in this image is provided below.
CategoryIDTermDB ObjectEvidenceOrganismReference
Molecular FunctionGO:0005515protein binding MGI:96172IPIMouseMGI:MGI:3038045|PMID:14973489
Biological ProcessGO:0001759induction of an organ MGI:96172IGIMouseMGI:MGI:3036921|PMID:12050119
Biological ProcessGO:0001656metanephros development MGI:96172IGIMouseMGI:MGI:3036921|PMID:12050119
Biological ProcessGO:0007275multicellular organismal development MGI:96172IDAMouseMGI:MGI:2177896|PMID:11900456
Biological ProcessGO:0001501skeletal development MGI:96172IMPMouseMGI:MGI:73938|PMID:7596412