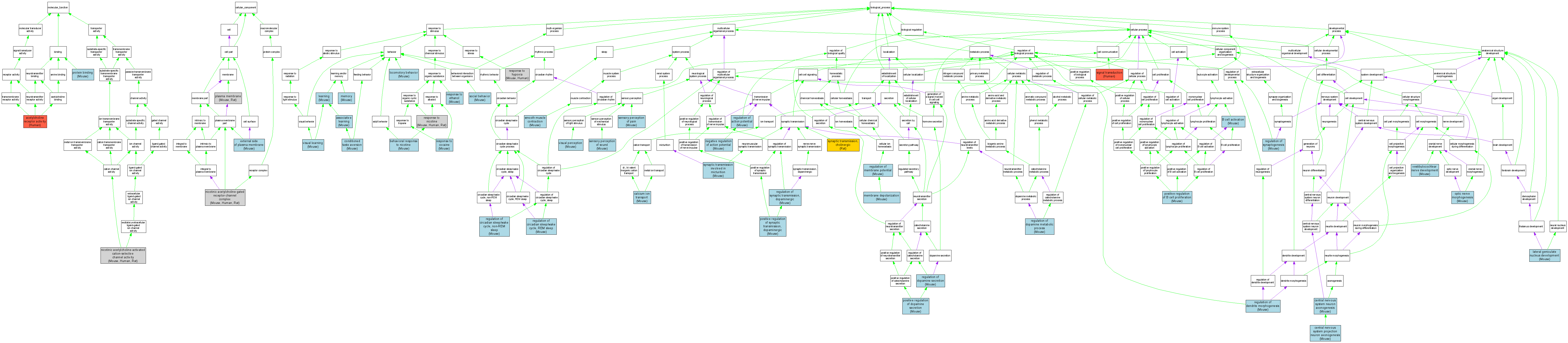
| Category | ID | Term | DB Object | Evidence | Organism | Reference |
| Molecular Function | GO:0015464 | acetylcholine receptor activity |
P17787 | IDA | Human | PMID:8906617 |
| Molecular Function | GO:0004889 | nicotinic acetylcholine-activated cation-selective channel activity |
MGI:87891 | IMP | Mouse | MGI:MGI:3628837|PMID:11222635 |
| Molecular Function | GO:0004889 | nicotinic acetylcholine-activated cation-selective channel activity |
MGI:87891 | IDA | Mouse | MGI:MGI:3710706|PMID:17470777 |
| Molecular Function | GO:0004889 | nicotinic acetylcholine-activated cation-selective channel activity |
MGI:87891 | IDA | Mouse | MGI:MGI:1261390|PMID:9614223 |
| Molecular Function | GO:0004889 | nicotinic acetylcholine-activated cation-selective channel activity |
MGI:87891 | IGI | Mouse | MGI:MGI:3521544|PMID:15569257 |
| Molecular Function | GO:0004889 | nicotinic acetylcholine-activated cation-selective channel activity |
MGI:87891 | IGI | Mouse | MGI:MGI:3581093|PMID:15741168 |
| Molecular Function | GO:0004889 | nicotinic acetylcholine-activated cation-selective channel activity |
P17787 | IDA | Human | PMID:8906617 |
| Molecular Function | GO:0004889 | nicotinic acetylcholine-activated cation-selective channel activity |
RGD:2350 | IDA | Rat | RGD:727635|PMID:11956333 |
| Molecular Function | GO:0005515 | protein binding |
MGI:87891 | IPI | Mouse | MGI:MGI:2673776|PMID:12944511 |
| Cellular Component | GO:0009897 | external side of plasma membrane |
MGI:87891 | IDA | Mouse | MGI:MGI:3610855|PMID:15963492 |
| Cellular Component | GO:0005892 | nicotinic acetylcholine-gated receptor-channel complex |
MGI:87891 | IDA | Mouse | MGI:MGI:2673776|PMID:12944511 |
| Cellular Component | GO:0005892 | nicotinic acetylcholine-gated receptor-channel complex |
P17787 | IDA | Human | PMID:8906617 |
| Cellular Component | GO:0005892 | nicotinic acetylcholine-gated receptor-channel complex |
RGD:2350 | IDA | Rat | RGD:727635|PMID:11956333 |
| Cellular Component | GO:0005886 | plasma membrane |
MGI:87891 | IDA | Mouse | MGI:MGI:3581093|PMID:15741168 |
| Cellular Component | GO:0005886 | plasma membrane |
RGD:2350 | IDA | Rat | RGD:1600980|PMID:12748066 |
| Biological Process | GO:0008306 | associative learning |
MGI:87891 | IGI | Mouse | MGI:MGI:3513661|PMID:15541879 |
| Biological Process | GO:0042113 | B cell activation |
MGI:87891 | IMP | Mouse | MGI:MGI:3610855|PMID:15963492 |
| Biological Process | GO:0042113 | B cell activation |
MGI:87891 | IMP | Mouse | MGI:MGI:3663537|PMID:16253349 |
| Biological Process | GO:0035095 | behavioral response to nicotine |
MGI:87891 | IMP | Mouse | MGI:MGI:3574746|PMID:15464132 |
| Biological Process | GO:0035095 | behavioral response to nicotine |
MGI:87891 | IMP | Mouse | MGI:MGI:3575242|PMID:11955523 |
| Biological Process | GO:0035095 | behavioral response to nicotine |
MGI:87891 | IMP | Mouse | MGI:MGI:3584096|PMID:12876201 |
| Biological Process | GO:0035095 | behavioral response to nicotine |
MGI:87891 | IMP | Mouse | MGI:MGI:3663981|PMID:16965547 |
| Biological Process | GO:0035095 | behavioral response to nicotine |
MGI:87891 | IMP | Mouse | MGI:MGI:3710706|PMID:17470777 |
| Biological Process | GO:0006816 | calcium ion transport |
MGI:87891 | IGI | Mouse | MGI:MGI:3521544|PMID:15569257 |
| Biological Process | GO:0021955 | central nervous system neuron axonogenesis |
MGI:87891 | IMP | Mouse | MGI:MGI:3721829|PMID:12097474 |
| Biological Process | GO:0021952 | central nervous system projection neuron axonogenesis |
MGI:87891 | IMP | Mouse | MGI:MGI:2181503|PMID:11344259 |
| Biological Process | GO:0021952 | central nervous system projection neuron axonogenesis |
MGI:87891 | IMP | Mouse | MGI:MGI:2683795|PMID:14687550 |
| Biological Process | GO:0021952 | central nervous system projection neuron axonogenesis |
MGI:87891 | IMP | Mouse | MGI:MGI:3527366|PMID:15608630 |
| Biological Process | GO:0001661 | conditioned taste aversion |
MGI:87891 | IMP | Mouse | MGI:MGI:3575242|PMID:11955523 |
| Biological Process | GO:0021771 | lateral geniculate nucleus development |
MGI:87891 | IMP | Mouse | MGI:MGI:3721829|PMID:12097474 |
| Biological Process | GO:0007612 | learning |
MGI:87891 | IMP | Mouse | MGI:MGI:3575348|PMID:11044747 |
| Biological Process | GO:0007626 | locomotory behavior |
MGI:87891 | IMP | Mouse | MGI:MGI:1194464|PMID:9428762 |
| Biological Process | GO:0051899 | membrane depolarization |
MGI:87891 | IMP | Mouse | MGI:MGI:3628837|PMID:11222635 |
| Biological Process | GO:0007613 | memory |
MGI:87891 | IMP | Mouse | MGI:MGI:71023|PMID:7870173 |
| Biological Process | GO:0045759 | negative regulation of action potential |
MGI:87891 | IMP | Mouse | MGI:MGI:3629817|PMID:15456819 |
| Biological Process | GO:0021631 | optic nerve morphogenesis |
MGI:87891 | IMP | Mouse | MGI:MGI:2181503|PMID:11344259 |
| Biological Process | GO:0021631 | optic nerve morphogenesis |
MGI:87891 | IMP | Mouse | MGI:MGI:3721829|PMID:12097474 |
| Biological Process | GO:0030890 | positive regulation of B cell proliferation |
MGI:87891 | IGI | Mouse | MGI:MGI:3610855|PMID:15963492 |
| Biological Process | GO:0033603 | positive regulation of dopamine secretion |
MGI:87891 | IMP | Mouse | MGI:MGI:1194464|PMID:9428762 |
| Biological Process | GO:0032226 | positive regulation of synaptic transmission, dopaminergic |
MGI:87891 | IMP | Mouse | MGI:MGI:3574746|PMID:15464132 |
| Biological Process | GO:0001508 | regulation of action potential |
MGI:87891 | IGI | Mouse | MGI:MGI:2156010|PMID:10531434 |
| Biological Process | GO:0001508 | regulation of action potential |
MGI:87891 | IMP | Mouse | MGI:MGI:1335979|PMID:10235262 |
| Biological Process | GO:0045188 | regulation of circadian sleep/wake cycle, non-REM sleep |
MGI:87891 | IMP | Mouse | MGI:MGI:3575072|PMID:15215293 |
| Biological Process | GO:0042320 | regulation of circadian sleep/wake cycle, REM sleep |
MGI:87891 | IMP | Mouse | MGI:MGI:3575072|PMID:15215293 |
| Biological Process | GO:0048814 | regulation of dendrite morphogenesis |
MGI:87891 | IMP | Mouse | MGI:MGI:3641350|PMID:11027228 |
| Biological Process | GO:0042053 | regulation of dopamine metabolic process |
MGI:87891 | IMP | Mouse | MGI:MGI:3618656|PMID:11282258 |
| Biological Process | GO:0014059 | regulation of dopamine secretion |
MGI:87891 | IMP | Mouse | MGI:MGI:2673776|PMID:12944511 |
| Biological Process | GO:0042391 | regulation of membrane potential |
MGI:87891 | IGI | Mouse | MGI:MGI:3521544|PMID:15569257 |
| Biological Process | GO:0042391 | regulation of membrane potential |
MGI:87891 | IGI | Mouse | MGI:MGI:3581093|PMID:15741168 |
| Biological Process | GO:0042391 | regulation of membrane potential |
MGI:87891 | IMP | Mouse | MGI:MGI:1194464|PMID:9428762 |
| Biological Process | GO:0042391 | regulation of membrane potential |
MGI:87891 | IGI | Mouse | MGI:MGI:2156010|PMID:10531434 |
| Biological Process | GO:0032225 | regulation of synaptic transmission, dopaminergic |
MGI:87891 | IMP | Mouse | MGI:MGI:3716008|PMID:16772172 |
| Biological Process | GO:0051963 | regulation of synaptogenesis |
MGI:87891 | IMP | Mouse | MGI:MGI:3699474|PMID:17301182 |
| Biological Process | GO:0042220 | response to cocaine |
MGI:87891 | IMP | Mouse | MGI:MGI:3618656|PMID:11282258 |
| Biological Process | GO:0045471 | response to ethanol |
MGI:87891 | IMP | Mouse | MGI:MGI:3511640|PMID:15489024 |
| Biological Process | GO:0001666 | response to hypoxia |
MGI:87891 | IMP | Mouse | MGI:MGI:3606387|PMID:15450117 |
| Biological Process | GO:0001666 | response to hypoxia |
P17787 | IDA | Human | PMID:12189247 |
| Biological Process | GO:0035094 | response to nicotine |
MGI:87891 | IGI | Mouse | MGI:MGI:2156010|PMID:10531434 |
| Biological Process | GO:0035094 | response to nicotine |
MGI:87891 | IMP | Mouse | MGI:MGI:1335979|PMID:10235262 |
| Biological Process | GO:0035094 | response to nicotine |
MGI:87891 | IMP | Mouse | MGI:MGI:3511640|PMID:15489024 |
| Biological Process | GO:0035094 | response to nicotine |
MGI:87891 | IGI | Mouse | MGI:MGI:3710706|PMID:17470777 |
| Biological Process | GO:0035094 | response to nicotine |
MGI:87891 | IGI | Mouse | MGI:MGI:3581093|PMID:15741168 |
| Biological Process | GO:0035094 | response to nicotine |
MGI:87891 | IMP | Mouse | MGI:MGI:1194464|PMID:9428762 |
| Biological Process | GO:0035094 | response to nicotine |
MGI:87891 | IMP | Mouse | MGI:MGI:3575072|PMID:15215293 |
| Biological Process | GO:0035094 | response to nicotine |
P17787 | IDA | Human | PMID:12189247 |
| Biological Process | GO:0035094 | response to nicotine |
RGD:2350 | IMP | Rat | RGD:1358636|PMID:14764595 |
| Biological Process | GO:0019233 | sensory perception of pain |
MGI:87891 | IMP | Mouse | MGI:MGI:1335979|PMID:10235262 |
| Biological Process | GO:0007605 | sensory perception of sound |
MGI:87891 | IMP | Mouse | MGI:MGI:3579229|PMID:15788760 |
| Biological Process | GO:0007165 | signal transduction |
P17787 | IDA | Human | PMID:8906617 |
| Biological Process | GO:0006939 | smooth muscle contraction |
MGI:87891 | IGI | Mouse | MGI:MGI:2156010|PMID:10531434 |
| Biological Process | GO:0035176 | social behavior |
MGI:87891 | IMP | Mouse | MGI:MGI:3584096|PMID:12876201 |
| Biological Process | GO:0060084 | synaptic transmission involved in micturition |
MGI:87891 | IGI | Mouse | MGI:MGI:2156010|PMID:10531434 |
| Biological Process | GO:0007271 | synaptic transmission, cholinergic |
RGD:2350 | IMP | Rat | RGD:1358637|PMID:12754307 |
| Biological Process | GO:0021562 | vestibulocochlear nerve development |
MGI:87891 | IMP | Mouse | MGI:MGI:3579229|PMID:15788760 |
| Biological Process | GO:0008542 | visual learning |
MGI:87891 | IMP | Mouse | MGI:MGI:1332977|PMID:10064590 |
| Biological Process | GO:0008542 | visual learning |
MGI:87891 | IMP | Mouse | MGI:MGI:3584096|PMID:12876201 |
| Biological Process | GO:0007601 | visual perception |
MGI:87891 | IMP | Mouse | MGI:MGI:2181503|PMID:11344259 |
| Biological Process | GO:0007601 | visual perception |
MGI:87891 | IMP | Mouse | MGI:MGI:3629817|PMID:15456819 |