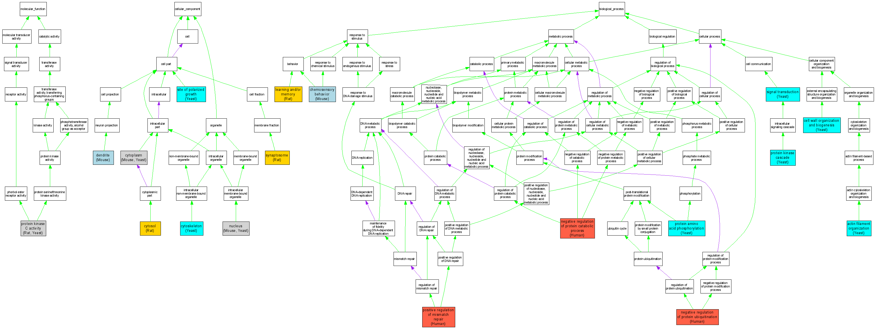
| Category | ID | Term | DB Object | Evidence | Organism | Reference |
| Molecular Function | GO:0004697 | protein kinase C activity |
RGD:3397 | IDA | Rat | RGD:631236|PMID:11507002 |
| Molecular Function | GO:0004697 | protein kinase C activity |
S000000201 | IDA | Yeast | SGD_REF:S000049517|PMID:8207005 |
| Cellular Component | GO:0005737 | cytoplasm |
MGI:97597 | IDA | Mouse | MGI:MGI:2684498|PMID:14613966 |
| Cellular Component | GO:0005737 | cytoplasm |
MGI:97597 | IDA | Mouse | MGI:MGI:2150224|PMID:11549583 |
| Cellular Component | GO:0005737 | cytoplasm |
S000000201 | IDA | Yeast | SGD_REF:S000077921|PMID:11545731 |
| Cellular Component | GO:0005856 | cytoskeleton |
S000000201 | IDA | Yeast | SGD_REF:S000086063|PMID:15910746 |
| Cellular Component | GO:0005829 | cytosol |
RGD:3397 | IDA | Rat | RGD:1358416|PMID:14688616 |
| Cellular Component | GO:0030425 | dendrite |
MGI:97597 | IDA | Mouse | MGI:MGI:2150224|PMID:11549583 |
| Cellular Component | GO:0005634 | nucleus |
MGI:97597 | IDA | Mouse | MGI:MGI:2684498|PMID:14613966 |
| Cellular Component | GO:0005634 | nucleus |
S000000201 | IDA | Yeast | SGD_REF:S000077921|PMID:11545731 |
| Cellular Component | GO:0030427 | site of polarized growth |
S000000201 | IDA | Yeast | SGD_REF:S000049103|PMID:10893184 |
| Cellular Component | GO:0019717 | synaptosome |
RGD:3397 | IDA | Rat | RGD:1358416|PMID:14688616 |
| Biological Process | GO:0007015 | actin filament organization |
S000000201 | IGI | Yeast | SGD_REF:S000073801|PMID:12810699 |
| Biological Process | GO:0007047 | cell wall organization and biogenesis |
S000000201 | IMP | Yeast | SGD_REF:S000041609|PMID:7874200 |
| Biological Process | GO:0007635 | chemosensory behavior |
MGI:97597 | IMP | Mouse | MGI:MGI:2429372|PMID:11606660 |
| Biological Process | GO:0007611 | learning and/or memory |
RGD:3397 | IEP | Rat | RGD:633712|PMID:12000125 |
| Biological Process | GO:0042177 | negative regulation of protein catabolic process |
P05129 | IDA | Human | PMID:15808853 |
| Biological Process | GO:0031397 | negative regulation of protein ubiquitination |
P05129 | IDA | Human | PMID:15808853 |
| Biological Process | GO:0032425 | positive regulation of mismatch repair |
P05129 | IDA | Human | PMID:15808853 |
| Biological Process | GO:0006468 | protein amino acid phosphorylation |
S000000201 | IDA | Yeast | SGD_REF:S000049517|PMID:8207005 |
| Biological Process | GO:0007243 | protein kinase cascade |
S000000201 | IMP | Yeast | SGD_REF:S000041609|PMID:7874200 |
| Biological Process | GO:0007165 | signal transduction |
S000000201 | IMP | Yeast | SGD_REF:S000041609|PMID:7874200 |