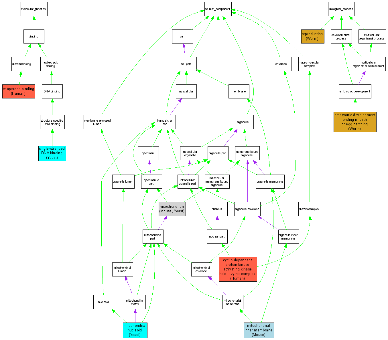
| Category | ID | Term | DB Object | Evidence | Organism | Reference |
| Molecular Function | GO:0051087 | chaperone binding |
P10809 | IPI | Human | PMID:10205158 |
| Molecular Function | GO:0003697 | single-stranded DNA binding |
S000004249 | IDA | Yeast | SGD_REF:S000050870|PMID:10869431 |
| Cellular Component | GO:0019907 | cyclin-dependent protein kinase activating kinase holoenzyme complex |
P10809 | IDA | Human | PMID:11445587 |
| Cellular Component | GO:0005743 | mitochondrial inner membrane |
MGI:96242 | IDA | Mouse | MGI:MGI:3590069|PMID:12865426 |
| Cellular Component | GO:0042645 | mitochondrial nucleoid |
S000004249 | IDA | Yeast | SGD_REF:S000050870|PMID:10869431 |
| Cellular Component | GO:0005739 | mitochondrion |
MGI:96242 | IDA | Mouse | MGI:MGI:2671672|PMID:12931191 |
| Cellular Component | GO:0005739 | mitochondrion |
MGI:96242 | IDA | Mouse | MGI:MGI:2682130|PMID:14651853 |
| Cellular Component | GO:0005739 | mitochondrion |
S000004249 | IDA | Yeast | SGD_REF:S000117178|PMID:16823961 |
| Cellular Component | GO:0005739 | mitochondrion |
S000004249 | IDA | Yeast | SGD_REF:S000075100|PMID:14576278 |
| Cellular Component | GO:0005739 | mitochondrion |
S000004249 | IDA | Yeast | SGD_REF:S000052405|PMID:8097278 |
| Biological Process | GO:0009792 | embryonic development ending in birth or egg hatching |
WBGene00002025 | IMP | Worm | WB:WBPaper00025054|PMID:15791247 |
| Biological Process | GO:0000003 | reproduction |
WBGene00002025 | IMP | Worm | WB:WBPaper00024497|PMID:15489339 |