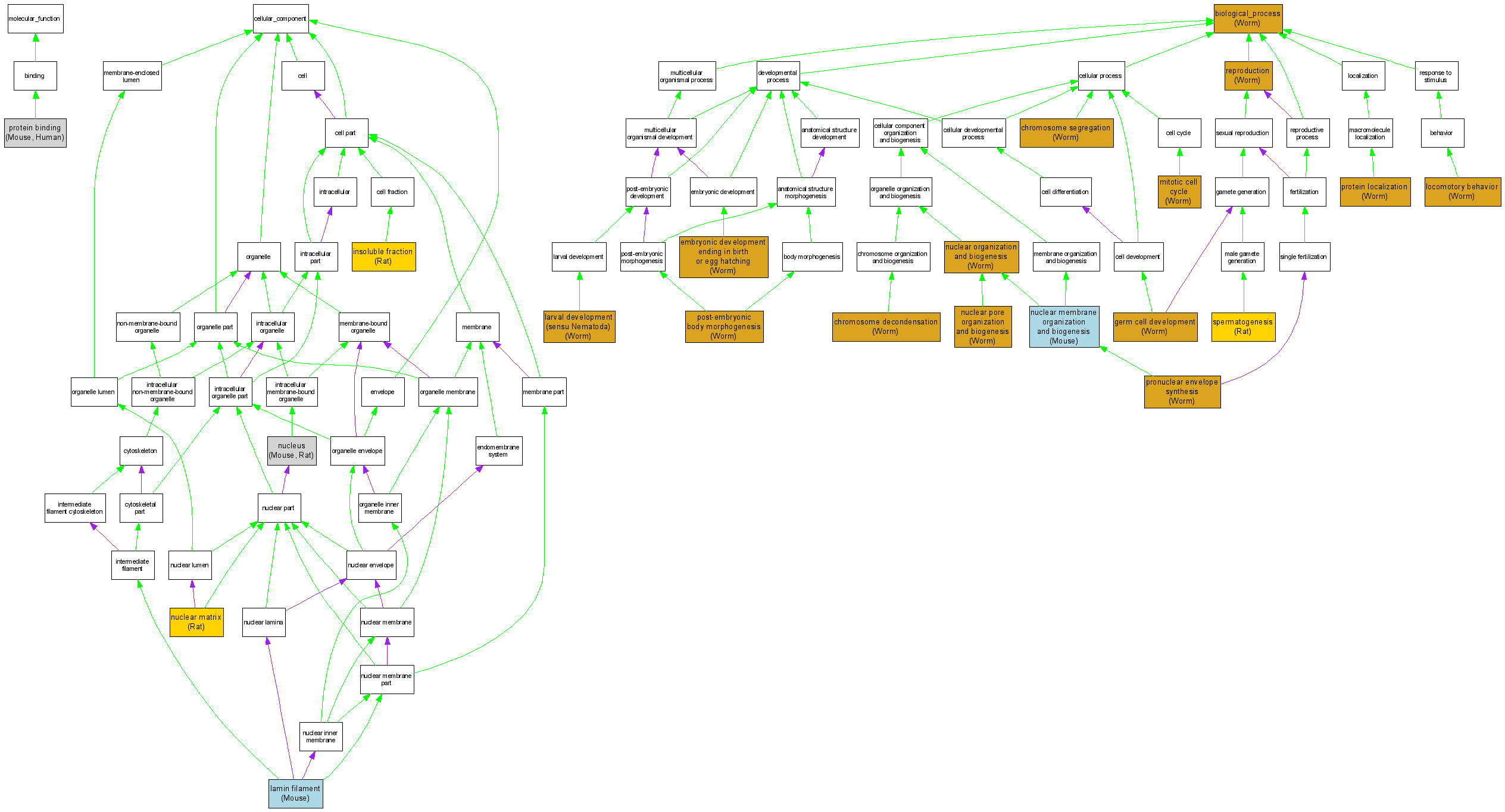
| Category | ID | Term | DB Object | Evidence | Organism | Reference |
| Molecular Function | GO:0005515 | protein binding |
MGI:96794 | IPI | Mouse | MGI:MGI:2154648|PMID:11739632 |
| Molecular Function | GO:0005515 | protein binding |
MGI:96794 | IPI | Mouse | MGI:MGI:3611950|PMID:16380439 |
| Molecular Function | GO:0005515 | protein binding |
P02545 | IPI | Human | PMID:11801724 |
| Cellular Component | GO:0005626 | insoluble fraction |
RGD:620456 | IDA | Rat | RGD:1624986|PMID:16128803 |
| Cellular Component | GO:0005638 | lamin filament |
MGI:96794 | IDA | Mouse | MGI:MGI:67980|PMID:8032679 |
| Cellular Component | GO:0016363 | nuclear matrix |
RGD:620456 | IDA | Rat | RGD:1598684|PMID:12243746 |
| Cellular Component | GO:0005634 | nucleus |
MGI:96794 | IDA | Mouse | MGI:MGI:2154648|PMID:11739632 |
| Cellular Component | GO:0005634 | nucleus |
RGD:620456 | IDA | Rat | RGD:1598733|PMID:15942958 |
| Biological Process | GO:0008150 | biological_process |
WBGene00003052 | IMP | Worm | WB:WBPaper00004402|PMID:11099033 |
| Biological Process | GO:0051312 | chromosome decondensation |
WBGene00003052 | IMP | Worm | WB:WBPaper00004416|PMID:11071918 |
| Biological Process | GO:0007059 | chromosome segregation |
WBGene00003052 | IMP | Worm | WB:WBPaper00004416|PMID:11071918 |
| Biological Process | GO:0009792 | embryonic development ending in birth or egg hatching |
WBGene00003052 | IMP | Worm | WB:WBPaper00004402|PMID:11099033 |
| Biological Process | GO:0009792 | embryonic development ending in birth or egg hatching |
WBGene00003052 | IMP | Worm | WB:WBPaper00006395|PMID:14551910 |
| Biological Process | GO:0009792 | embryonic development ending in birth or egg hatching |
WBGene00003052 | IMP | Worm | WB:WBPaper00024497|PMID:15489339 |
| Biological Process | GO:0009792 | embryonic development ending in birth or egg hatching |
WBGene00003052 | IMP | Worm | WB:WBPaper00025054|PMID:15791247 |
| Biological Process | GO:0009792 | embryonic development ending in birth or egg hatching |
WBGene00003052 | IMP | Worm | WB:WBPaper00004416|PMID:11071918 |
| Biological Process | GO:0007281 | germ cell development |
WBGene00003052 | IMP | Worm | WB:WBPaper00004416|PMID:11071918 |
| Biological Process | GO:0002119 | larval development (sensu Nematoda) |
WBGene00003052 | IMP | Worm | WB:WBPaper00004402|PMID:11099033 |
| Biological Process | GO:0007626 | locomotory behavior |
WBGene00003052 | IMP | Worm | WB:WBPaper00006395|PMID:14551910 |
| Biological Process | GO:0000278 | mitotic cell cycle |
WBGene00003052 | IMP | Worm | WB:WBPaper00004416|PMID:11071918 |
| Biological Process | GO:0006998 | nuclear membrane organization and biogenesis |
MGI:96794 | IGI | Mouse | MGI:MGI:3525771|PMID:15608054 |
| Biological Process | GO:0006997 | nuclear organization and biogenesis |
WBGene00003052 | IMP | Worm | WB:WBPaper00004416|PMID:11071918 |
| Biological Process | GO:0006999 | nuclear pore organization and biogenesis |
WBGene00003052 | IMP | Worm | WB:WBPaper00004416|PMID:11071918 |
| Biological Process | GO:0040032 | post-embryonic body morphogenesis |
WBGene00003052 | IMP | Worm | WB:WBPaper00006395|PMID:14551910 |
| Biological Process | GO:0040032 | post-embryonic body morphogenesis |
WBGene00003052 | IMP | Worm | WB:WBPaper00005648|PMID:12490171 |
| Biological Process | GO:0018985 | pronuclear envelope synthesis |
WBGene00003052 | IMP | Worm | WB:WBPaper00004402|PMID:11099033 |
| Biological Process | GO:0008104 | protein localization |
WBGene00003052 | IMP | Worm | WB:WBPaper00005172|PMID:11907270 |
| Biological Process | GO:0000003 | reproduction |
WBGene00003052 | IMP | Worm | WB:WBPaper00006395|PMID:14551910 |
| Biological Process | GO:0007283 | spermatogenesis |
RGD:620456 | IEP | Rat | RGD:729065|PMID:8912709 |